【转载】又有外资公募更换董事长
发布时间:2026-3-30 13:51阅读:35
来源|中国基金报
【导读】联博基金董事长变更
中国基金报记者 吴娟娟 曹雯璟
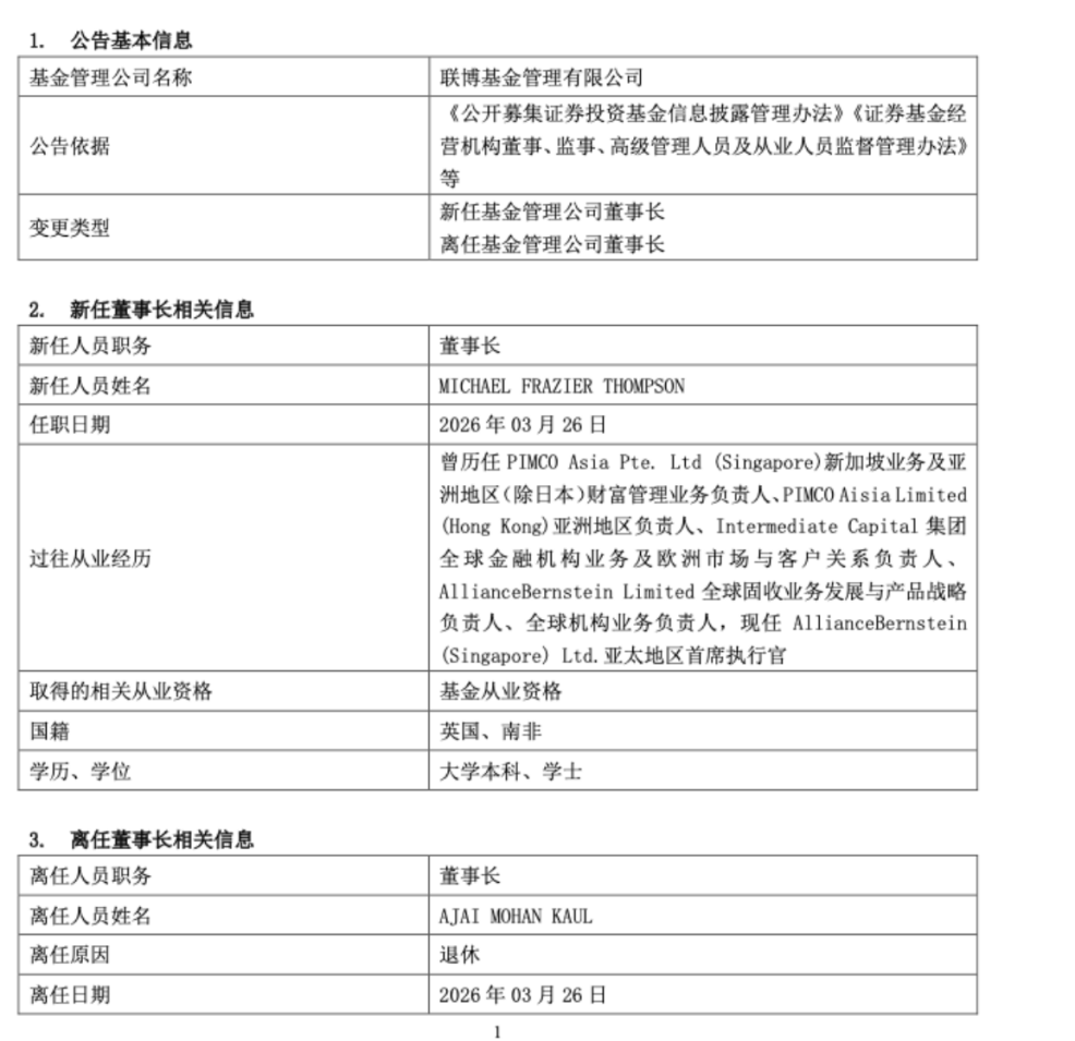
日前,外商独资公募基金公司联博基金公告,任命Michael Frazier Thompson为董事长,原董事长Ajai Mohan Kaul退休。这是继年初督察长变更之后,该公司的又一高管变动。
联博基金于2024年1月开业,为我国第五家新设立的外商独资公募基金。开业时间排在贝莱德基金、路博迈基金、富达基金、施罗德基金之后。目前已发行4只基金,公司总经理为公募行业老将罗登攀。

公告显示,Michael Frazier Thompson曾任万亿巨头PIMCO亚洲新加坡业务及亚洲(日本除外)财富管理业务负责人、PIMCO亚洲(香港)亚洲地区负责人、Intermediate Capital集团全球金融机构业务及欧洲市场与客户关系负责人、联博全球固收业务发展与产品战略负责人、全球机构业务负责人,现任联博亚太地区首席执行官。
Michael Frazier Thompson于去年8月被任命为联博亚太地区首席执行官,负责监管公司在该地区的业务增长、客户分销及整体战略布局。在长达30年的客户管理与金融服务职业生涯中,他积累了丰富的领导经验,并对该地区市场有着深刻的了解。
Ajai Mohan Kaul于2025年底从公司亚太首席执行官的位置上退休,如今又从兼任的联博基金董事长位置上退休。
2026年1月1日,联博基金督察长方芳离任,总经理罗登攀代任督察长。2025年9月,联博基金负责销售的副总朱建荣离任。
亚太负责人变更引起公募基金公司董事长变更的情况在外资公募中较为常见。
2026年1月23日,安联基金任命沈良为董事长、郑宇尘为总经理。此番任命前,沈良为安联基金总经理、郑宇尘为副总经理兼首席投资官。此前,安联基金股东安联投资亚太负责人Desmond Ng离开安联投资,加入瑞银资产管理。安联基金最终通过内部提拔完成了高管变更。
2026年以来,外资公募高管变更还包括:1月1日,摩根士丹利基金任命谭雨杭为首席信息官,原首席信息官周涵退休;2月28日,安联基金任命卢蓉为首席信息官。

公募行业整体方面,Wind数据显示,3月1日—3月30日,有五家公募机构董事长变更,分别为联博基金、光大保德信基金、长信基金、东方基金、天治基金。
过去一年,公募基金行业高管变动较为频繁。未来,随着个人养老金制度推进、被动投资等趋势深化,公募行业的人才流动与组织架构调整将更加合理。如何在变动中保持战略定力、坚守合规底线、提升核心竞争力,是基金公司要妥善处理的命题。
外资公募目前规模普遍较小,整体实力尚待增强,在人才建设、公司治理方面任重道远。
温馨提示:投资有风险,选择需谨慎。
-
一季度收官在即!2026二季度A股主线在哪?券商最新研判速览
2026-03-30 14:47
-
股市波动加剧,低波红利ETF怎么选?(附低佣福利)
2026-03-30 14:47
-
REITs打新日历:钱江隧道项目 ⌈隧道REIT⌋ 本周三4月1日发售!(附认购操作指南)
2026-03-30 14:47


问一问

+微信
分享该文章
