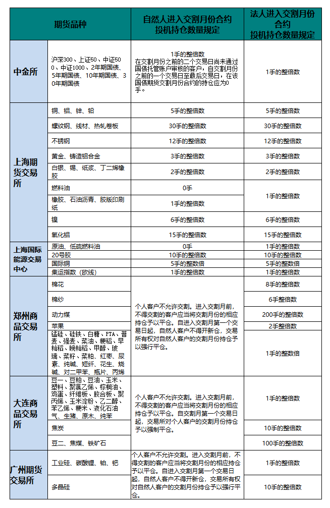
期货各个品种进入交割月的持仓规定
发布时间:2026-3-26 14:02阅读:203
特别注意:
1、自然人客户不允许进行商品期货实物交割。
2、商品期货合约进入交割月份后,开仓、平仓数量应与交易所对持仓数量的规定一致,即开仓、平仓数量应是规定数量的整倍数。例如铜的交割月份合约持仓规定必须为5手的整倍数,则开仓、平仓数量也必须为5手的整倍数。
3、国债期货如未申报国债现货托管账户,则需在交割月前第二个交易日全部平仓。
4、交割月前第一月的最后一个交易日收盘前,客户应自行调整商品期货合约持仓数量,对不符合规定的,自交割月第一个交易日起交易所将予以强行平仓,强行平仓产生的盈利按交易所有关规定进行处理,损失则由客户承担。

温馨提示:投资有风险,选择需谨慎。


问一问

+微信
分享该文章
