新品种丙烯期货上市介绍(下)
发布时间:2025-7-14 17:18阅读:539
专题导读:
据郑州商品交易所7月8日消息,将于7月22日(星期二)上市丙烯期货期权合约。
丙烯是石化行业中三大基础烯烃之一,向上承接原油、天然气、煤炭、丙烷等基础原料,向下连接多种精细化工品,涵盖聚丙烯(PP)、环氧丙烷(PO)、丙烯腈(ACN)、丙烯酸、丁辛醇、酚酮、环氧氯丙烷等,广泛应用于塑料、纺织、建材、电子、汽车等领域。我国作为全球最大的丙烯生产国及消费国和进口国,截至2024年底,我国丙烯产能7119万吨,产量5341万吨,产能利用率75%,表观消费量5535万吨,进口201万吨。
为了满足市场需求并提供风险管理工具,郑州商品交易所推出了丙烯期货和期权。
丙烯期货自2025年7月22日(星期二)起上市交易。丙烯期货合约的交易代码为PL,交易单位为20吨/手。首批上市期货合约为PL2601至PL2607,首批上市期权合约为以2601、2602为标的的期权合约。期货上市当日集合竞价时间为上午8:55-9:00,交易时间为9:00-11:30和13:30-15:00。7月22日当晚起开展夜盘交易,夜盘交易时间为21:00-23:00。
03
中国丙烯产业格局
3.1中国丙烯供应
3.1.1丙烯供应概况
近十多年来,国内丙烯产能一直处于扩张期,10年复合增长率在8%,截至24年底共计产能7119万吨,产量5341万吨。但随着丙烯产能的日益增长,产能利用率逐年下降,目前在75%左右。随着MTO、CTO、PDH各种生产工艺的发展,我国的丙烯来源也更具多样化,同时也降低了丙烯价格跟原油的相关性。
3.1.2丙烯区域分布
从产能的区域分布上来看,我国丙烯生产企业遍及东北、华北、华中、华东、华南、西北等地区。其中,华东产能最多,占比56%,其次为华南、华北及西北,占比在10-12%左右。分省份来看,产量前五大省份为山东、浙江、江苏、广东、辽宁,产能合计占全国59%。
由于资源禀赋、产业结构、市场需求等等的差异,不同区域的生产工艺分布也有明显的特点。其中,华东几乎涵盖了所有的生产工艺,但主要以PDH为主;而西北则依托于其丰富的煤炭资源,工艺上以煤制为主;而华南华北则以油制为主,主要中石油在华北,而中石化在华东华南。
3.1.3丙烯工艺分布
从生产工艺占比来看,在原料轻质化背景下,截至2024年底,PDH已经成为是丙烯最主要的来源,占比从18年的14%增长到33%;其次为石脑油裂解,炼化一体化同样也是未来的主要发展趋势,但是占比变动不大,从18年的32%略降低到31%;基于煤制路线由于需要大量的固定资产投资及近几年“双碳政策”的影响,煤制烯烃的投产受到一定的限制,产能占比降低至18%;最后催化裂化因成品油需求达峰以及环保上的一些问题,面临部分产能退出的压力。
3.1.425年丙烯投产情况
按公开资料整理,2025年上半年丙烯共投产了661万吨,其中PDH256万吨,石脑油裂解225万吨,MTO100万吨,催化裂化80万吨。从上下游的投产情况来看,原料轻质化及产业链一体化依然是主要的发展方向,首先原料轻质化,即PDH依然是主要的工艺;其次产业链一体化,很多丙烯的厂家都在做产业链的延伸,比如下半年有下游投产计划的新浦、滨华、渤化等,均有丙烯的产能。
3.2中国丙烯需求
3.2.1丙烯需求概况
中国作为全球丙烯最大的需求地,几乎涵盖了所有的丙烯下游,且产能还在持续扩张。据隆众统计,2024年中国丙烯表观消费量5535万吨,14年至今年复合增长率在10%左右。从需求结构来看,依然以聚丙烯为主(粉料+粒料),占比超过70%,其次为环氧丙烷及丙烯腈,占比在7%左右,其他丙烯酸、酚酮、丁辛醇占比均在4%-5%左右。
但随着一体化的趋势,丙烯的大多产能都是供自己的下游使用,仅有小部分产能外放。按上下游产能的简单估算,目前国内不需要外采丙烯的产能占比在84%左右,需要外采丙烯的产能在16%。
3.2.2聚丙烯
聚丙烯作为丙烯最大的下游,占比超过70%,截至24年底,聚丙烯产能共计5228万吨,其中粒料4421万吨,粉料807万吨,产量共计3775万吨。
聚丙烯粒料从生产工艺来看,主要包括油制、煤制及PDH制,目前油制依然是最主要的方式,占比超过50%;PDH制是近5年来的主要发展方向,从15年之前的100来万吨发展到24年的900多万吨,产能占比提升至20%。聚丙烯粉料则多为外采丙烯,这也导致了其装置极易受到丙烯价格的影响。
从区域分布上来看,聚丙烯粒料的产能主要集中于华东,占比在43%左右,从具体省份上来看,产能比较大的有浙江、山东、广东及福建。而聚丙烯粉料的产能相对更分散一些,华东、华北及华南的占比都比较大,占比分别为33%、28%、22%。
作为丙烯最大的需求下游,聚丙烯依然处于产能扩张周期中,3030年之前还有2000-3000万吨的投产量。就2025年而言,上半年已经投产了435.5万吨(含150万吨的PP粉料),下半年预计还有200来万吨的计划量。然后随着聚丙烯产能的大量投放,而下游需求增量有限,聚丙烯下半年面临着比较严峻的累库风险,从而进一步压低开工率,对丙烯的需求产生压力。
作为丙烯最大的下游,两者的关系最为紧密,互相之间的影响也更加显著。首先,丙烯的价格直接会对聚丙烯的利润产生影响,从而影响到其开工,粉料更明显。正常情况下,丙烯到PP粉料的加工费为350元/吨左右,到PP粒料的加工费为500元/吨左右,当PP跟丙烯的价差小于加工费时,PP装置的开工会受到影响,特别是需要外采丙烯的装置。其次,PP的季节性检修也会对丙烯的需求产生影响,通常二季度为PP的集中检修季,若PP的检修量大于丙烯的检修量,则可能导致外放量的增加,从而影响价格。
3.2.3环氧丙烷
我国是全球环氧丙烷产能最大的国家,同时也是环氧丙烷最大的消费国。环氧丙烷作为国内丙烯的第二大下游,其产能近几年发展非常快,5年的复合增长率超20%,截至24年底,国内环氧丙烷产能共计747万吨。2025年依然处于投产周期中,上半年万华及滨共投了64万吨,下半年预计还有90万吨的投产计划。
从环氧丙烷的生产工艺来看,可以概括为以下几种:氯醇法、间接氧化法(PO/SM及PO/MTBE)、直接氧化法、异丙苯法。以前,氯醇法是主要的生产工艺,但现在因其三废问题已经被归为限制类。从具体占比来看,目前直接氧化法及PO/SM法占比均在31%左右,氯醇法在21%。
从产能分布来看,我国环氧丙烷的产能非常集中,基本集中在华东,包括山东、浙江、江苏等。
从环氧丙烷的需求来看,最大的用途为合成聚醚多元醇,在环氧丙烷下游需求中还在占比超过80%,聚醚多元醇可以与TDI/MDI反应进一步合成包括软泡聚醚、硬泡聚醚在内的聚氨酯高分子材料,这些材料被广泛用于软体家具、汽车、冰箱冷柜、建筑保温材料及防水涂料等产品,因此环氧丙烷的需求与地产和家电息息相关。此外,环氧丙烷还可用于表面活性剂、润滑剂等行业。
随着国内环氧丙烷产能的持续扩张,但近几年房地产市场低迷,使得下游终端承接力有限,环氧丙烷的格局走向宽松,产能利用率从19年的88%下降到了24年的73%,产业链利润也被压缩,除PO/SM工艺有利润外,其他工艺均出现了不同程度的亏损,企业库存也处于历史高位。
3.2.4丙烯腈
近几年丙烯腈的产能增速同样比较快,截至24年底,中国丙烯腈产能440万吨,5年复合增长率14%左右。2025年上半年中国共投产了92万吨丙烯腈,分别来自于裕龙、中化泉州及镇海,下半年大概还有26万吨要投,预计25年底产能将超550万吨。
从丙烯腈的生产工艺来看,目前全球90%以上的丙烯腈装置均采用丙烯氨氧化法(Sohio)生产,我国基本全部都采用此方法。Sohio工艺主要原料为丙烯及合成氨,副产物为氢氰酸、乙腈及硫酸铵等,生产一吨丙烯腈需要消耗1.05吨的丙烯及0.5吨的合成氨。
从产能分布来看,我国丙烯腈的产能分布非常集中,基本集中在华东,包括山东、浙江、江苏等。
从我国丙烯腈的需求来看,主要用于合成ABS(丙烯腈-丁二烯-苯乙烯共聚体)、丙烯酰胺及腈纶,其中最大的用途为合成ABS,占比超过60%,丙烯酰胺及腈纶占比均在13%左右。ABS的主要应用终端为家电及汽车,可以用作冰箱外壳、空调面板、电视机外壳、汽车仪表盘、中控面板等等。丙烯酰胺则主要用于生产聚丙烯酰胺(PAM),用于水处理、石油开采、造纸等领域。腈纶则主要用于纺织行业。
22年之前丙烯腈的利润情况相对比较好,叠加下游ABS产能扩张带来的增量需求,丙烯腈大量投产,但经过几年的发展产能也逐渐走向过剩,产业链利润同样也被压缩了,大部分时间都处于亏损的状态,产能利用率也从85%以上降到了75%左右。
3.2.5丙烯酸
丙烯酸的产能增速相对聚丙烯、环氧丙烷等相对比较慢,年复合增长率在4.7%,截至24年底,中国丙烯酸产能共计408万吨,产量323.75万吨,产能利用率79.35%。2025年上半年万华蓬莱共投产了32万吨,下半年还有74万吨的计划量,但都在年底,可能会推迟到26年。
丙烯酸的生产工艺经历了多种发展,包括丙烯腈水解法、氰乙醇法、β-丙内酯法、高压Reppe法以及丙烯氧化法,目前大部分都是采用丙烯氧化法,即丙烯、空气及水蒸气在催化剂作用下经氧化、精制、分离得到丙烯酸,生产单吨丙烯酸需要0.71吨丙烯。
我国丙烯酸的下游主要包括丙烯酸酯及高吸水性树脂(SAP),其中丙烯酸酯包括丙烯酸丁酯、丙烯酸甲酯、丙烯酸乙酯等,主要用于高分子乳液、涂料、胶黏剂等;高吸水性树脂则主要用于纸尿布及卫生巾等。
丙烯酸属于丙烯下游中,为数不多目前还有利润的,主要由于它的供应增速相对比较慢,供需没有那么宽松,这也导致了它容易受到供应端检修带来的影响。
3.2.6丁辛醇
截止24年底,中国正丁醇产能322.5万吨,产量255万吨,产能利用率80%;辛醇产能378.8万吨,产量285万吨产能利用率75%。丁辛醇的产能增速也比较慢,23、24年相对往年快一点。25年上半年仅宁波巨化投产了4.5万吨辛醇,下半年的投产计划基本都在年底。
丁辛醇的生产工艺为羰基合成法,即丙烯与合成器在羰基合成单元中反应得到丁醛,后在丁醇及辛醇单元中,经加氢、精馏、分离得到丁醇及辛醇。
我们一般所说的丁醇包括正丁醇及异丁醇,但多指正丁醇,是DBP(邻苯二甲酸二丁酯)、DIBP(邻苯二甲酸二异丁酯)的主要上游,DBP、DIBP是一种增塑剂,是一种添加在聚合体中的物质,用于改善其性质。此外丁醇还可用作丙烯酸丁酯、醋酸丁酯的原料。辛醇的下游为DOP(邻苯二甲酸二辛酯)及DOTP(对苯二甲酸二辛酯),也是增塑剂的一种。对比这几种增塑剂,目前DBP、DIBP、DOP因其对环境及身体的影响已被多国禁止,而DOTP毒性较低、且相对环保,目前多被作为代替使用。
同样,丁辛醇近几年虽然利润也在被持续压缩,但因其产能增速相对偏慢,产业链还没有出现大幅的过剩,依然有小幅的利润空间,但就其下游需求而言,也难以给出丁辛醇大幅扩产能或者大幅给利润的空间。
3.2.7酚酮
苯酚跟丙酮是由丙烯跟纯苯反应得到的,属于联产产品,故并称为酚酮。每生产一吨苯酚消耗0.9吨纯苯及0.5吨丙烯,同时联产0.6吨丙酮。
苯酚是一种有机化合物,英文名Phenol或phenyl hydroxide,俗称石炭酸,化学式为C6H5OH,是具有特殊气味的无色针状晶体,有毒。
丙酮(acetone),又名二甲基酮,是一种有机物,分子式为C3H6O,为最简单的饱和酮。常温常压下为一种有薄荷气味的无色可燃液体。易溶于水和甲醇、乙醇、乙醚、氯仿、吡啶等有机溶剂。易燃、易挥发,化学性质较活泼。
酚酮的产能增速也比较慢,仅在23年出现了一波大的投产,但去回顾这些投产的企业,相对大一点的都是比如恒力、盛虹等民营一体化的配套装置,更多的是一体化背景下产业链的衍生。截至24年底,苯酚产能639万吨,丙酮产能397万吨,产能利用率大概在85%。
我国苯酚的生产工艺以异丙苯法为主,即通过丙烯跟苯反应生成异丙苯,再经氧化生成过氧化氢异丙苯,最后裂解制得苯酚跟丙酮的联产工艺,每生产一吨苯酚可联产0.6吨丙酮。
双酚A是酚酮最主要的下游,又苯酚跟丙酮在酸性催化剂作用下缩合生成。双酚A的主要下游包括聚碳酸酯(PC)及环氧树脂,其中聚碳酸酯因其透明度高、抗冲击性强,广泛应用于光学镜片、汽车零部件、电子产品等。除双酚A外,苯酚的下游还有酚醛树脂,占比也超过了20%;丙酮的下游还有异丙醇(14%)、MMA(甲基丙烯酸甲酯)(27%)。其中,酚醛树脂主要用作模塑制品、航空航天中的防热材料以及粘胶剂,但因其甲醛释放问题,存在一些环保上的压力;MMA几乎全部用于聚合成PMMA(聚甲基丙烯酸酯),是一种有机玻璃,用于建筑装饰、汽车仪表盘、电视面板等;异丙苯则主要作为溶剂、清洗剂及作为中间体继续生产异丙胺、异丙醚等。
3.2.8环氧氯丙烷
环氧氯丙烷(Epichlorohydrin),又名3-氯-1,2-环氧丙烷,是一种有机化合物,化学式为C3H5ClO,为无色液体,有类似氯仿的气味的有机化合物,主要用作有机合成的原料,也用作溶剂、增塑剂、表面活性剂等。
从生产工艺来看,国内环氧氯丙烷生产工艺主要为丙烯高温氯化法、双氧水和甘油法3种,其中占比最大的为甘油法,占比78%。然后需要以丙烯作为原材料的只有丙烯高温氯化法,产能非常小,只有36.7万吨。
环氧氯丙烷最主要的下游为环氧树脂,由双酚A及环氧氯丙烷合成,占比在80%以上,环氧树脂是最重要的热固性树脂之一,下游涵盖电子电气、涂料、防腐、粘接等多个领域,其中电子电气为主要的应用领域,用于电子封装、印刷线路板等。
3.3中国丙烯贸易流动
3.3.1中国丙烯进口
据ITC统计,中国是全球最大的丙烯进口国,占到了全球丙烯进口量的34%,但这一比例随着中国丙烯产能的投产逐年下降。截至2024年底,中国进口丙烯202万吨,较2019年峰值312万吨下降了110万吨。
从进口来源看,我国丙烯主要来源于韩国及日本,24年进口的202万吨中,有149万吨来自于韩国,37万吨来自于日本,合计占比超90%。其他剩余来源于东南亚、俄罗斯、中东等。
中国从韩国进口丙烯,一方面,距离比较近,周内就可以送到;另一方面,根据《中韩自由贸易协定》,中国从韩国进口丙烯实行零关税,只需缴纳13%的增值税率。
3.3.2中国丙烯出口
2017年以前,我国丙烯出口量极少,丙烯出口多为被动行为,在国内市场销售不畅、库存压力较大的情况下,企业才会考虑出口。但随着产能的投放以及国内对丙烯出口退税的提高,当出口窗口打开的时候,会有部分丙烯出口海外。
21年及24年是出口量相对比较多的年份。2021年因不可抗力影响,丙烯远洋套利窗口打开,中国丙烯出口以欧美方向为主。2024年对比2021年,出口方向更多元化,出口地包括台湾、东南亚、墨西哥、荷兰等各个国家,以中国台湾为主。
3.3.3中国丙烯内贸
通过梳理不同区域内丙烯上下游的供需情况,我们可以发现华东及华南存在供应缺口,需要通过进口或者周边区域的调配补足;东北区域存在过剩,会流入山东区域;华北也存在少量过剩,其中天津、河北等地流入鲁中、鲁北等地;华中基本区域内消耗为主,少量流入山东。其他西北、西南则距离较远,基本以自销为主。
04
丙烯期货期权合约与相关细则
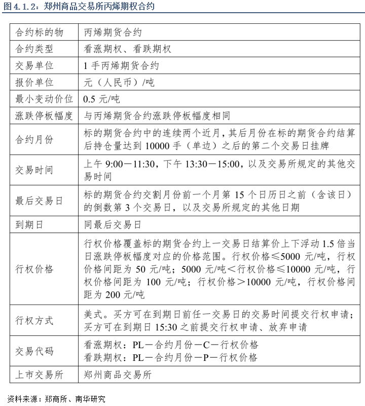
4.1丙烯期货期权合约
丙烯期货将于2025年7月22日(星期二)9:00(8:55-9:00为集合竞价时间)在郑州商品交易所上市交易,首批上市合约为PL2601至PL2607。丙烯期货合约交易保证金标准为8%,涨跌停板幅度为±7%。根据《郑州商品交易所期货交易风险控制管理办法》有关规定,丙烯期货合约上市当日涨跌停板幅度为合约挂牌基准价的±14%。
丙烯期权也将于2025年7月22日(星期二)晚上21:00(20:55-21:00为集合竞价时间)起上市交易首日上市交易合约为标的月份2601、2602的丙烯期权系列合约。
4.2丙烯合约细则
4.2.1丙烯交割标的
丙烯交割基准交割品:符合《中华人民共和国国家标准聚合级丙烯》(GB/T7716-2024)规定的I型丙烯,其中,水含量≤20mg/kg,氢含量和羰基硫指标不作要求。
代替交割品及升贴水:符合《中华人民共和国国家标准聚合级丙烯》(GB/T7716-2024)规定的I型丙烯,且20mg/kg<水含量≤50mg/kg,贴水50元/吨。
4.2.2丙烯交割地
丙烯期货交割区域包括浙江、江苏、上海、山东、广东、福建、天津、河北及辽宁,其中江苏、浙江、上海为基准交割地,暂不设置区域升贴水。
4.2.3丙烯期货其他合约要点
交割方式:采用厂库跟仓库制度结合,生产企业及贸易商厂库可开具信用仓单,第三方仓储企业仓库注册实物仓单。
仓单有效期:2个月,每年的1月、3月、5月、7月、9月、11月第15个交易日之前(含该日)注册的丙烯标准仓单,应当在当年的1月、3月、5月、7月、9月、11月的第15个交易日之前(含该日)全部注销。
4.3丙烯期货风控制度
丙烯期货合约最低交易保证金标准为合约价值的5%。
丙烯期货合约每日涨跌停板幅度为前一交易日结算价的±4%。
风险提示:
温馨提示:投资有风险,选择需谨慎。
2023年我国即将上市的期货新品种有哪些?,有具体介绍吗?
-
REITs打新:本周共有4个商业REITs基金发售:唯品商业、首农商业、砂之船和地产商业
2026-05-25 16:03
-
网格交易条件单怎么选?小叩深度测评国金、华泰、国泰海通三大主流券商APP
2026-05-25 16:03
-
聪明投资者都会做的止盈止损,应该如何设置?(附自动交易工具)
2026-05-25 16:03



+微信
分享该文章
