17年报看18展望19续2
发布时间:2018-12-12 17:20阅读:764
17年报看18展望19续2
其实从这样的一个数据看出,投资这些领域,我们的市场中,我们所需要的就是看数据分析历年的一个数据库,到底是怎么样的,若是可以的话,我们可以继续选择这样的投资,要是不行的话 ,我们可以在继续换掉就好了,毕竟现在a股市场是一个资本市场,那么资本市场,我们可以去发现问题,找到解决问题的所在,然后做自己的一个操作方式做就好了,但是不要人云亦云,这样的操作模式是最不好的 ,那么从年报这些我们可以看出有些是不成熟的,有些是需要去调整的,有些是需要我们去辨别的,其实有些我已经写出来了!只是我对市场的一个看法和认知这块的!
银行卡数目增多,(信用卡)消费板块是可以继续关注的啊, 这个是必然的!
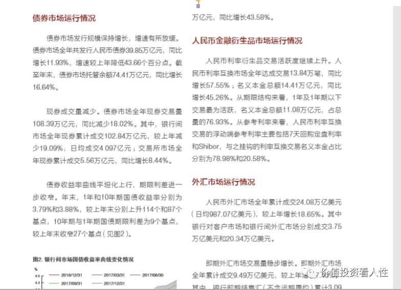
那么按照一年四个季度的话,二三季度的成交金额这块是不错的,那么对于一季度和四季度其实就差不多就是这样子的!成交金额在20个亿来说 期货40来个亿,那么对于这样对于这样第一个季度来说几乎一四急度持平,二三季度增长的形式!
那么再来看我们的保险这块还是不错的 毕竟关系到个人,个人的保险意识还是在稳步提升,
那么我们的外汇板块这个也是可以看出最近的一个汇率是怎么样的!
这是我们金融市场的黄金市场这块的一个数据报表这块的,那么从这些数据,我们可以在a股中找保险板块黄金板块这样的龙头去做为自己的投资标的是最好的一个操作模式,有人也许会问,可以操作小盘股的这些可以不,其实都是可以的,主要是看你是怎么去选择这样的一个企业的!那么谈到这里的话,在这里我给大家分享一点东西,这个很简单的一个操作思路,那样的思路,其实我们每个人都是不一样的,或者说独一无二,那么在面对收益和风险表现出来的态度就会不一样的,有些投资者就是喜欢稳定性,比如银行的 ,支付宝 券商的一些定期理财,一年下来的话年化收益大概在2或者3之前,对于这样的收益这样的投资着就很满意的,那么对于毕竟激进性的投资者就远远不在乎这样的年化,那么就会选择更高的一个收益产品去做,那么什么样的高收益的产品,比如我们所谓的股票 期货 期权,这样的一个高收益的产品,但是我们都知道高收益必然伴随着高风险,这类的投资者愿意冒这个险,那么其实在今年的p2p暴雷事件,那么有稳定性或者激进型的投资者好多的都在这个里面的,高收益肯定是有这样的一个高的风险的,那么现在还有这么多的没有拿到钱的投资者,真心是风险厌恶的,那么既然事情已经出现了,那么我们肯定期望相关部门做好相应措施,而不是给投资者一个冠冕堂皇的理由去敷衍,那么平衡性投资者就是在中间位置的,那么想高收益,但是不愿付出风险,收益低只能就满足与现状的这样的投资者,那么其实在现在的这个金融市场来看,我们可以这样来算一笔账,怎么来算?
第一;我们需要的一个预期收益是多少?
那么我们来看第一个问题,我们年化要求在10够吗?其实年化收益的话在10的话 还是不高也不低,为何这样说,毕竟银行才接近2个点 还远远不足2个点。
那么我们就假设10为年华,那么我们出去这个支付宝或者券商,银行的一个理财还剩下7个点的年华,那么我们这个7个点的年化收益怎么去找呢?那么我们假设一万的本金,现在只要是上班的,除了刚毕业的大学生,几乎每个人都可以拿出一万块来做,那么按照年化7的话,我们是不是一年是700,那么这个700,我们可以选择做股票或者期货,或者债券,基金,也就是说当你赚到了700的时候你就该休息了,而不是让你狂做,因为只要是个人都会贪心的,包括我自己也一样的,我做股票赚了也会满仓干,所以这样第一个思路是不是会更加的一个清晰,而不会去迷茫,第二;我们要求是本金是多少?其实很简单的我开始举例子了就说了1万,那么按照这样的基数我们来算你一年10万的本金100万的本金不同的一个预期收益是怎么样的?第三;我们所能承受风险是多少,其实这样也是对于不同的投资者有不同的看法,为何,因为一年的年化接近到三的话是可以接受的,毕竟国债逆回购差不多都在2左右到三左右的,也是几乎都可以找到的,那么这个就类似于我们所谓的这个到10的年化 这其中的7个点的话风险我们怎么去控制,因人而异,你要是未婚的,这个风险可高,有家庭了这个适当降低,一年的年化在6或者7这样的即使亏损对自己的家庭也无伤大雅。
第四;我们现在该怎么做?鉴于这样的一个思路我们需要的是是在正规合法的理论上去做的,不然我说的这些都是无稽之谈,毕竟现在只要做投资,这样的一个正规性是必不可少的,不然后期的一些问题,会让自己的一个风险会加大的!好了,要是喜欢我的话就关注我吧
温馨提示:投资有风险,选择需谨慎。
-
养虾理财用的金融Skill是什么?国泰海通灵犀Skills实测,新手也能装
2026-05-09 13:41
-
豆包开启付费!AI行业迎来拐点,普通投资者该怎么布局?
2026-05-09 13:41
-
2026国金证券新人开户能够享受哪些福利?(含6888元品质礼包)
2026-05-09 13:41


问一问
+微信
分享该文章
