证监会批准开展短纤期货交易,10月12日登陆郑商所!
发布时间:2020-9-27 19:33阅读:421
证监会新闻发言人常德鹏9月25日在证监会新闻发布会上表示,证监会批准开展短纤期货交易,正式挂牌交易时间为2020年10月12日。常德鹏表示,短纤是重要的纺织原料,我国是短纤的生产和消费大国。开展相关期货交易,为产业企业提供公开、连续、透明的价格信号,有助于促进相关企业稳定经营,推动短纤行业健康发展。
对聚酯行业而言,虽然目前产业链已有PTA和乙二醇两个期货品种,可以通过PTA和乙二醇期货锁定聚酯原料成本,但因下游长丝和短纤产品销售多以现货为主,价格随行就市,仍然不能满足产业客户的多方面需求。
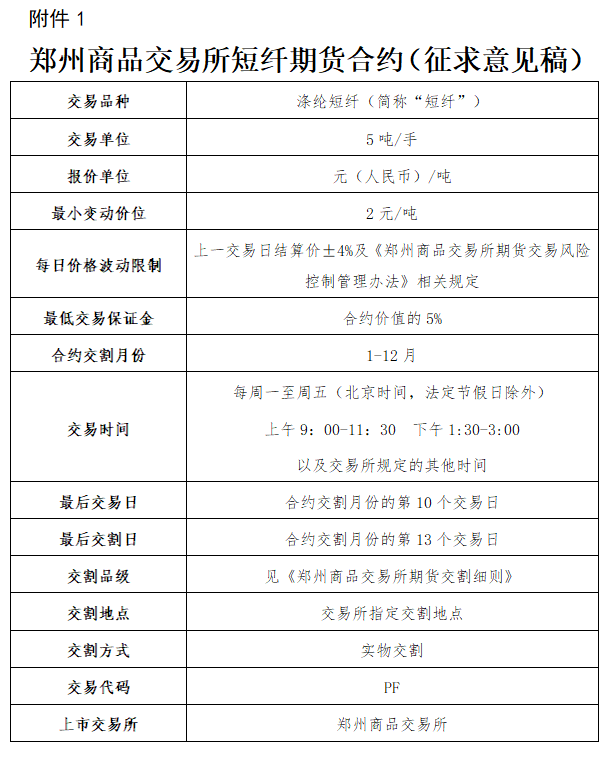
9月10日,郑商所发布了关于短纤期货合约和规则制度(征求意见稿)。
交割方面
据了解,涤纶短纤期货采用 全厂库交割方式。交割区域拟设定在短纤的主产销区江苏、 浙江和福建三地。
上市后,根据市场运行情况及产业需要,郑商所将逐步扩大期货交割范围。短纤仓单有效期最长为4个月。
具体规定为:每年1月、5月、9月第15个交易日(含该日)之前注册的标准仓单,应在当月的第15个交易日(含该日)之前全部注销。
风控方面
在风险控制方面,涤纶短纤期货合约对期货公司会员不限仓。
对非期货公司会员和客户的一般月份限仓按合约持仓量比例限仓和绝对值限仓相结合,当合约单边持仓量大于等于10万手时,按单边持仓量的10%确定限仓数额,当合约单边持仓量小于10万手时,按1万手绝对量确定限仓数额;
交割月前一个月第16个日历日至交割月前一个月最后一个日历日期间限仓规模为1500手;交割月持仓限额定为300手。
我国是全球最大的聚酯产品生产国和消费国。生产聚酯产品的两种上游主要原料是精对苯二甲酸(PTA)和乙二醇,生产出来的聚酯产品包括:涤纶短纤、涤纶长丝,以及聚酯瓶片等。
其中,涤纶短纤是纺纱的一种重要原料,可单独纺纱,也能与棉花、再生纤维素纤维、麻、毛等纤维混纺成纱线,广泛用于服装服饰等领域。主要成分是以PTA和乙二醇为原料合成的。短纤自二十世纪70 年代进入我国后,因其用途广泛、价格较低的特点,市场规模迅速发展,至今已成为纺织、服装、家纺等行业的重要原材料。涤纶的用途很广,大量用于制造衣着和工业中制品。除了用于纺织品、建筑内装饰、交通工具内装饰等发挥无可替代的作用外,还在化工、石油、消防等部门应使用阻燃防护服发挥着不少的作用。
涤纶纤维位居合成纤维之首,分为涤纶长丝跟涤纶短纤两大类。其中涤纶短纤,英文名称Polyester staple fiber,简称PSF,与棉花、粘胶短纤并称为棉纺行业的三大原材料;产品主要用于棉纺行业(纺纱),单独纺纱或与棉、粘胶纤维、麻、毛、维纶等混纺,所得纱线用于纺织服装为主,还可用于无纺布、填充料和保暖材料等行业。目前现行质量标准执行GB T 14464-2017;产品主要规格有半消光本白1.56dtex*38mm(基准规格)、半光1.33*38mm、有光1.33*38mm、1.56*38mm水刺专用规格、2.22/2.78*51mm中长纤维、3-15D三维中空、低熔点(4080)短纤等,其他超细旦、有色、阳离子短纤等规格占比较小。
在我国化纤行业中,涤纶短纤生产企业主要集中在江苏、浙江和福建,3省每年的涤纶短纤产量约占全国涤纶短纤总产量的80%以上。来自国家统计局的数据显示,2019年, 我国涤纶短纤的产量约为1020万吨,同比增长9.7%。
根据中国化学纤维工业协会此前发布的“2019年我国涤纶短纤产量排名“,中国石化仪征化纤有限责任公司、三房巷集团有限公司、浙江恒逸集团有限公司、福建省金纶高纤股份有限公司、江阴市华宏化纤有限公司、苏州市相城区江南化纤集团有限公司、江西华西村股份有限公司特种化纤厂和福建省长乐市山力化纤有限公司排名前8名。
8月底,仪征化纤年产20万吨熔体直纺环保型短纤项目全部建成投产,其涤纶短纤维生产线达到48条,年生产能力达到100万吨;同时拥有5条瓶级切片生产线,年产能为45万吨。
目前,三房巷涤纶短纤的年产能为80万吨,瓶级聚酯切片的年产能为200万吨。
恒逸石化近两年通过收购江苏翔盛等企业,涤纶短纤的年产能快速增加,目前涤纶短纤年产能约为100万吨。
江苏华宏实业集团有限公司有多个子公司,生产涤纶短纤的主要是江阴华宏化纤和江阴宏凯化纤,年产能约为50万吨。
位于福建的金纶高纤是华南地区聚酯龙头企业之一,公司既生产涤纶长丝,也生产涤纶短纤,涤纶短纤年产能约为50万吨。
华西股份的涤纶短纤年产能约为40万吨。
对于涤纶短纤来说,期货上市有助于生产企业、贸易商及下游企业为其生产经营提供发现价格和规避风险的手段和工具。高效规范的期货交割制度也有助于引导行业优化定价模式、提升产品质量及仓储物流水平,促进产业结构调整和转型升级。另外,最重要的是期货上市可能导致传统贸易方式发生转变。
一直以来,业内人士对涤纶短纤行情的判断相对单一,贸易及下游用户拿货多以合约或现货的交易形式为主,通常为单边交易。传统的贸易模式很简单,很多贸易商及采购商多选择最原始粗暴的方式——囤货赌单边,等待行情上涨。但伴随行情影响因素的增多,此种方式越来越难让企业获利。而期货上市也将打破这种传统的交易方式,未来涤纶短纤现货企业规避风险的手段将更加灵活多样,点价、保价、基差贸易等模式也将成为涤纶短纤行业的新风尚。
随着期货上市的临近,越来越多的期现公司参与到涤纶短纤贸易中来,他们通过与PTA期货进行对冲套利来把握机会。在未来行业的发展中,生产企业、贸易商及下游企业等产业客户也需要借助期货工具来进行套保,从而规避价格波动风险,稳定生产经营。
一名聚酯业内人士表示,近年来,涤纶短纤现货市场波动较大,产业企业风险管理需求比较强烈。
此外,随着期货上市的临近,未来涤纶短纤定价模式也将发生改变,基差贸易也许将作为新的现货定价模式出现在市场上。
综合来看,随着涤纶短纤期货上市的临近产业客户和期货紧密结合是大势所趋,产业客户规避风险的手段将越发多样化。但不论怎样,规避风险的基础仍是对行情的准确把握。
温馨提示:投资有风险,选择需谨慎。


问一问
+微信
分享该文章
