【中国期货】“十五五”规划建议引领大宗商品供需重塑
发布时间:2026-4-15 18:27阅读:45
2025年10月28日,《中共中央关于制定国民经济和社会发展第十五个五年规划的建议》(以下简称《建议》)公布,为我国开创中国式现代化建设新局面擘画了清晰蓝图。“十五五”时期在我国社会主义现代化建设进程中处于承前启后的重要历史方位,《建议》指出,“十五五”时期是基本实现社会主义现代化夯实基础、全面发力的关键时期。从发展环境来看,“十五五”时期我国发展面临的不确定性显著增多:外部层面,新一轮科技革命与产业变革正深入演进,但地缘冲突和大国博弈加剧,全球经济发展动能减弱;内部层面,有效需求不足与新旧动能转换不畅等结构性矛盾交织。在这一背景下,《建议》锚定“十五五”时期经济社会发展七大主要目标,为应对发展不确定性、开创中国式现代化建设新局面提供了明确路径。从主要目标来看,扩大内需和科技创新将是未来经济增长的核心驱动。
聚焦到大宗商品领域,高质量发展与科技自立自强的纵深推进,将重塑大宗商品供需格局,对大宗商品未来发展产生深远影响。一是新旧动能格局转换,新质生产力发展将推动对有色金属等商品的蓬勃需求,房地产由“量”到“质”转型,传统建材等商品需求承压。二是内需引擎发力,将整体增加大宗商品需求韧性。三是“反内卷”推动行业竞争秩序优化,将对大宗商品价格形成支撑。四是农产品供给保障能力提升。五是绿色转型驱动能源结构变革,新能源和化石能源需求分化。总的来看,未来大宗商品下游需求将出现显著分化,有色金属受益于新兴产业需求支撑,传统建材和化石能源需求相对承压。
01
新旧动能转换重塑供需格局
“建设现代化产业体系,巩固壮大实体经济根基”被列为“十五五”期间的首要任务,显示出“十五五”期间对现代化产业体系建设和实体经济发展的高度战略重视。在具体部署上,政策首先聚焦“优化提升传统产业”,将其作为推动现代化产业体系的重要突破口。传统产业在我国产业体系中发挥压舱石作用,不仅是我国国民经济的支柱,而且为新兴产业的发展奠定了坚实基础。矿业、冶金、化工、轻工、纺织、机械、船舶、建筑等传统产业未来将以提质增效为转型导向。此类传统产业的转型升级,一方面将显著提升我国产业链在全球的竞争优势,另一方面将有助于优化大宗商品供给结构。具体来说,一是可以加快高耗能、低效率产能的出清,推动资源向高效领域集中,提高资源配置效率;二是通过智能化、绿色化技术改造升级,可以提升大宗商品的供给质量和效率,增强供应链稳定性,进而提高我国在大宗商品市场的定价权。因此,传统产业的优化升级,将从供给端对大宗商品价格提供坚实支撑,同时也能够缓解大宗商品价格大幅波动对实体经济的冲击。
与此同时,新兴产业的蓬勃发展,正逐步成为有色金属等大宗商品的核心需求动能。《建议》提出要培育壮大新兴产业和未来产业,这指明了未来经济新的增长点,为大宗商品需求提供了政策驱动。《建议》重点聚焦新能源、新材料、航空航天、低空经济等战略性新兴产业,以及量子科技、生物制造、氢能和核聚变能、脑机接口、具身智能、第六代移动通信等未来产业。在新能源领域,光伏、风电、储能、氢能和核聚变等新能源产业链的持续发展,将持续推动铜、铝等工业金属和锂、钴、镍等新能源金属的需求保持增长。以铜为例,其在新能源汽车与电网建设中的广泛应用,已有效对冲了传统领域的需求疲软,成为稳定铜下游消费的重要支撑。航空航天、低空经济、机器人等新兴产业的升级,对材料性能的要求不断提高,大幅推升高性能新材料的需求,进而拉动钛、镁等工业金属和稀土、钨等小金属需求同步扩张,且扩张速度远高于传统大宗商品领域需求。整体来看,新兴产业与未来产业将重塑大宗商品需求格局,为有色金属等行业扩展增长空间。
近年来,随着我国经济结构转型不断深化,基建投资呈现“新旧动能转换”的鲜明特征,传统基建增速放缓,但是新兴基建保持较高增速。《建议》提及适度超前建设新型基础设施,重点方向包括信息通信网络、全国一体化算力网、重大科技基础设施等。未来五年,基建投资将进行结构化转型,新型基建将是基建投资的新增长引擎,传统基建以更新和数智化改造为主。数据中心、算力网络、充电桩等新型基建的大规模建设,将持续拉动铜、铝等工业金属和锂等新能源金属的市场需求。传统基建的更新改造、老旧设施升级等工程,对钢材等基础建材也将带动一部分增量需求。
02
内需引擎拉动需求增长
过去几年外部形势复杂多变,地缘冲突频发,全球产业链重构,对我国出口造成短期扰动。在此背景下,扩大内需以对冲外部不确定性更显紧迫。《建议》指出,强大的国内市场是中国式现代化的战略依托,扩大内需是“十五五”时期的战略基点,需要大力提振消费和扩大有效投资双轮驱动。大力提振消费方面,一是要通过促就业、增收入、稳预期,提高居民的消费能力和消费意愿;二是要扩大消费供给,顺应品质化、个性化的消费升级趋势,打造消费新场景,满足多样化消费需求,以优质供给刺激消费动能释放;三是加大普惠政策力度,扩大消费政策覆盖,激活城乡消费需求。消费作为内需“压舱石”,消费复苏能够广泛拉动大宗商品需求回暖,增加大宗商品需求韧性。例如,随着以旧换新等促消费政策的推进,家电、汽车等终端商品消费回升,对有色金属、钢材、能源等上游原材料需求明显扩张。
扩大有效投资是扩内需的另一发力点,“十五五”期间要保持投资合理增长,强调投资于物和投资于人紧密结合。民生类投资将是未来五年的重点方向,涵盖医疗、教育、养老、保障性住房建设、老旧小区改造等。民生投资能够促进消费和投资的良性互动,为居民消费提振奠定扎实基础。这使得大宗商品需求出现结构性分化,相较于传统基建投资主要拉动建材类商品,新增需求将更多集中于消费升级相关的领域。实物投资方面,两重项目高质量的继续推进,将直接拉动钢材、水泥等传统建材需求,数据中心等新基建会带动铜、铝等有色金属和新能源金属的需求。
03
“反内卷”促进竞争秩序优化
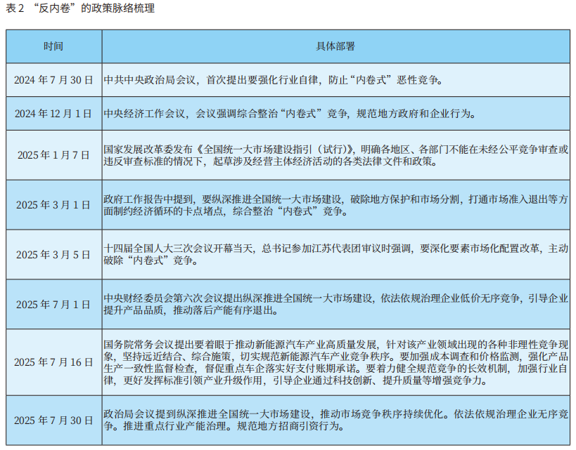
《建议》明确提出要综合整治“内卷式”竞争,强化反垄断和反不正当竞争执法司法,形成优质优价、良性竞争的市场秩序。近年来,部分企业陷入低价无序竞争,导致阶段性产能过剩,在需求不足的制约下,供需矛盾凸显,PPI持续负增。同时,地方政府的干预制约了市场的出清机制,不利于落后产能的淘汰。在此背景下,“反内卷”政策逐步推进。2024年7月,中共中央政治局会议首次提出防止“内卷式”恶性竞争。2025年7月,中央财经委第六次会议强调要依法依规治理企业低价无序竞争,引导企业提升产品品质,推动落后产能有序退出。2025年下半年开始,“反内卷”政策进入密集落地期。此次《建议》特别提及规范地方政府经济促进行为,破除地方保护和市场分割,这一举措直指“内卷”的核心障碍,有助于加快过剩产能的出清速度,优化资源配置。综合来看,“反内卷”具有显著政策推动力,随着全国统一大市场建设纵深发展,行业竞争秩序优化,叠加新兴产业需求释放,供需矛盾缓解,将对大宗商品价格形成支撑。
04
房地产从“量”到“质”转型
《建议》提出要推动房地产高质量发展,加快构建房地产发展新模式,具体围绕优化保障性住房供给、因城施策增加改善性住房供给、建设“好房子”等展开。这意味着“十五五”期间房地产的发展模式将从过去规模扩张逐步向品质提升和结构优化。“十四五”期间,房地产销售明显走弱,房地产开发投资负增,房价持续下跌,目前房地产行业尚未企稳,仍处于调整周期。房地产的这一变化受到人口周期见顶、城镇化进程放缓等长期因素的影响,也是我国经济结构转型升级的必然过程。展望未来,“十五五”时期房地产总量扩张会比较有限,这对于建材等相关的大宗商品会产生深刻影响。作为房地产开发上游原材料,建材过去对房地产依赖较深。随着房地产大规模新增阶段结束,增量需求放缓,新开工面积减少,传统建材的需求支撑整体趋弱。但是在房地产品质升级的新趋势背景下,对建材品质提出更高要求,将推动传统建材行业加快转型升级。
05
农业生产供给保障能力提升
农业农村现代化在中国式现代化进程中占据基础性地位,关系着粮食安全与民生保障的底线。《建议》要求提升农业综合生产能力和质量效益,通过加力实施新一轮千亿斤粮食产能提升行动、高质量推进高标准农田建设等举措,在提高农产品供给保障能力的同时,也能够有效平抑农产品价格波动,为保障民生提供坚实支撑。与此同时,《建议》还提及提高强农惠农富农政策效能,其中包括强化价格、补贴、保险等政策支持和协同。在这一政策导向下,“保险+期货”将迎来更加广发的发展空间。期货公司作为“保险+期货”核心参与主体,将依托专业的风险管理能力,深入参与产品设计、风险对冲等环节,践行服务实体经济的宗旨。自2015年“保险+期货”试点启动以来,在这十年间,期货公司协同保险公司、农业主体、地方政府等多方主体,通过期货市场实现了风险对冲,该模式有效降低了农民收入波动,同时保障了农业生产的稳定性,成为实现乡村振兴、筑牢民生底线的重要金融工具。“十五五”期间,在政策的支持下,“保险+期货”有望持续深化推广,进一步提高覆盖范围,更好地服务于农业强国的发展目标。
06
绿色转型驱动能源结构变革
加快经济社会发展全面绿色转型,践行绿色发展原则,是中国式现代化的鲜明特色。其中加快新型能源体系建设要求持续提高新能源供给比重,推进化石能源安全有序替代。随着新能源供给增加,将挤压煤炭、石油等传统化石能源需求,会导致化石能源价格承压。但《建议》强调化石能源安全有序替代,因此化石能源的退出过程会相对温和,对能源价格的影响会比较平缓。新能源方面,坚持风光水核等多能并举、大力发展新型储能、加快智能电网和微电网建设,将催生对铜、铝和锂、钴、镍等新能源金属需求。
为推进和实现碳达峰,《建议》提出实施碳排放总量和强度双控制度、节能降碳改造等举措。这一过程将驱动大宗商品行业进行低碳化转型,电解铝、钢铁、水泥等高耗能工业品,将是节能降碳改造的重点目标,这不仅将倒逼生产工艺创新升级,更会显著推升生产成本,进而抬高商品价格的成本支撑。
展望“十五五”,大宗商品供需将迎显著结构性重塑,有色金属、新能源金属等受新兴产业、新型基建拉动需求持续旺盛,传统建材因房地产转向品质提升而需求趋弱,化石能源需求温和收缩,“反内卷”与内需发力将强化价格支撑,农产品供给保障与能源绿色转型则会平抑对应品种价格波动。
期货公司需精准对接变革趋势多维发力:一方面深耕新能源、新材料等领域,配合交易所推进氢氧化锂等新能源金属期货品种研发,为企业设计复合套保方案,适配低碳转型下的成本与价格波动风险对冲需求;另一方面深化“保险+期货”模式,扩大其在粮食等农产品领域的覆盖范围,协同多方完善产品设计与风险对冲流程,助力筑牢农业供给保障线。同时,针对房地产相关建材企业、传统高耗能产业,定制差异化风险管理方案,还可通过产业调研与投教活动,帮助企业适配需求分化格局,依托“产业+宏观”投研体系提供价格预警,联动风险管理子公司探索含权贸易等创新业务,全方位服务实体经济应对供需重塑挑战。
(本文作者供职于申银万国期货)
温馨提示:投资有风险,选择需谨慎。
大宗商品是期货吗?大宗商品都包括什么呢?
-
养虾理财用的金融Skill是什么?国泰海通灵犀Skills实测,新手也能装
2026-05-09 13:41
-
豆包开启付费!AI行业迎来拐点,普通投资者该怎么布局?
2026-05-09 13:41
-
2026国金证券新人开户能够享受哪些福利?(含6888元品质礼包)
2026-05-09 13:41



+微信
分享该文章
