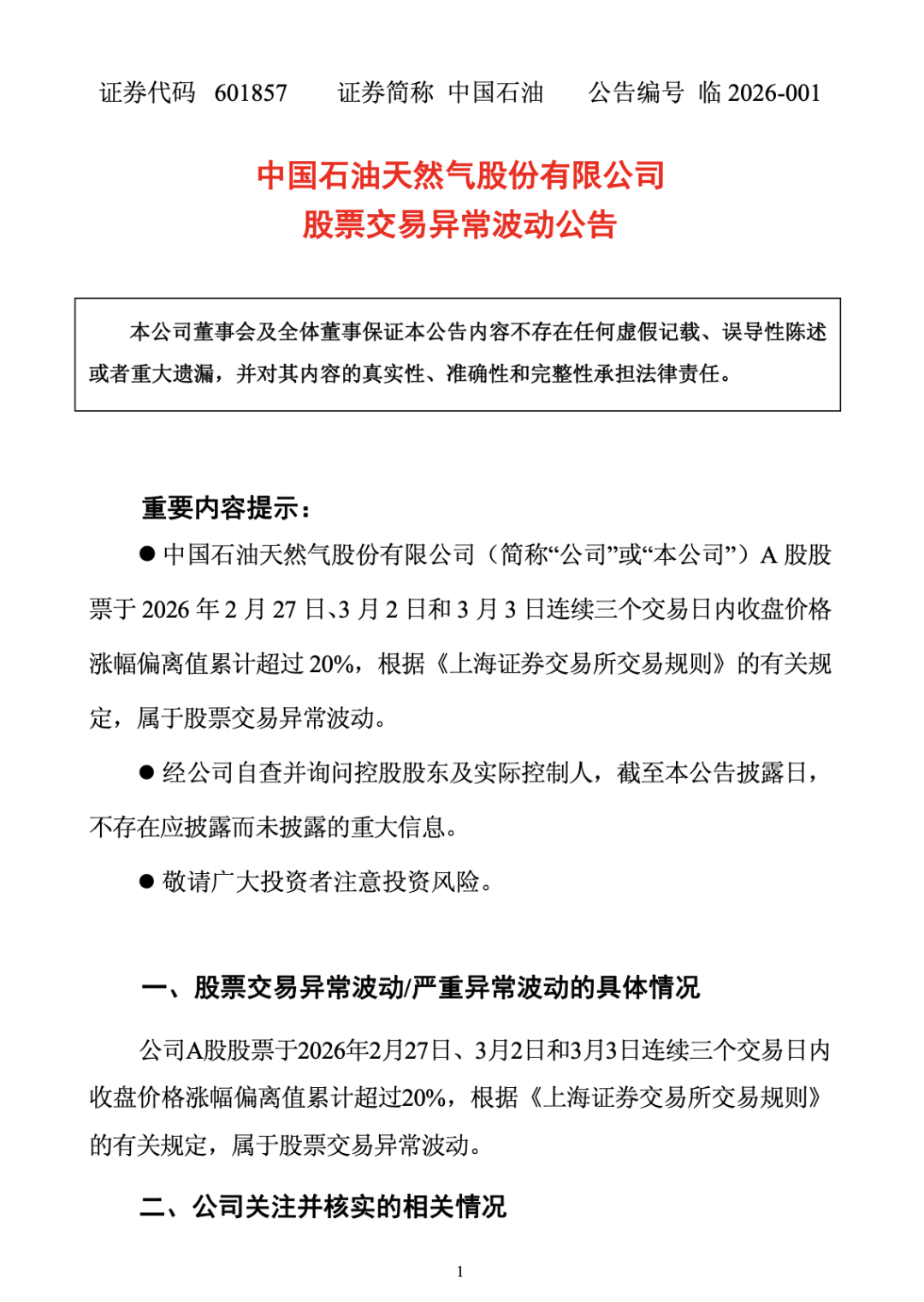
中国石油、中国石化、中国海油齐发公告
发布时间:2026-3-4 14:10阅读:69
3日晚,中国石油天然气集团有限公司(以下简称“中国石油”)、中国石油化工集团有限公司(以下简称“中国石化”)、中国海洋石油集团有限公司(以下简称“中国海油”)接连发布股票交易异常波动公告,提示投资者注意风险。
中国石油发布的公告如下:
中国石油A股股价近两个交易日连续涨停,截至3月3日收盘,该股报收13.15元/股,总市值24067亿元,今年累计涨幅达26.32%。
中国石化发布的公告如下:
中国石化A股股价近两个交易日连续涨停,截至3月3日收盘,该股报收7.82元/股,总市值9456亿元,今年累计涨幅达26.54%。
中国海油发布的公告如下:
中国海油A股股价近两个交易日同样连续涨停,截至3月3日收盘,该股报收43.41元/股,总市值20633亿元,今年累计涨幅达43.84%。
摩根大通:若冲突持续,油价或飙升至三位数
摩根大通就指出,如果当前的中东冲突持续超过三周,布伦特原油的价格可能会上升至每桶100美元到120美元。
该行首席执行官杰米·戴蒙表示,短期冲突对汽油价格影响有限,“一旦局势拖得很久,情况就会完全不同”。
高盛的分析称,如果霍尔木兹海峡的运输在一周左右恢复,对实际产量的冲击将相对有限。因为生产商可以先将原油存储起来,短期减少出口,待海峡重开后再集中释放。但如果中断时间明显延长,海湾国家的存储设施可能很快触及上限,届时将不得不扩大减产规模,油价面临进一步上行风险。
澳大利亚股票研究机构MST Marquee能源研究主管索尔 卡沃尼克直言:“如果现状持续不变,每周会有超过1亿桶原油无法进入市场,这意味着油价很可能会大幅上行,远远超过每桶100美元,而液化天然气价格也可能重现我们在2022年看到的高位水平。”
NEXT
温馨提示:投资有风险,选择需谨慎。
中石油和中国石油有什么区别?
-
REITs打新:本周共有4个商业REITs基金发售:唯品商业、首农商业、砂之船和地产商业
2026-05-25 16:03
-
网格交易条件单怎么选?小叩深度测评国金、华泰、国泰海通三大主流券商APP
2026-05-25 16:03
-
聪明投资者都会做的止盈止损,应该如何设置?(附自动交易工具)
2026-05-25 16:03



+微信
分享该文章
