不锈钢期货合约及交割品级规定
发布时间:2026-2-25 15:22阅读:101
编辑:房俊
期货公司正式员工,期货业协会官网上可查询
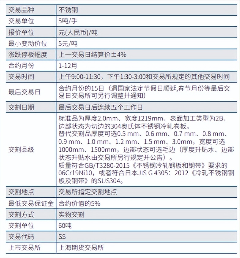
上海期货交易所不锈钢期货合约
合约文本

合约附件
一、交割单位
不锈钢期货合约的交易单位为每手5吨,交割单位为每一标准仓单60吨,交 割应当以每一仓单的整数倍交割。
二、质量规定
1、用于实物交割的不锈钢,质量应当符合GB/T3280-2015《不锈钢冷轧钢 板和钢带》要求的06Cr19Ni10,或者JIS G 4305:2012《冷轧不锈钢钢板及钢 带》的SUS304,以及上海期货交易所规定的表面质量技术要求。
2、每一标准仓单的不锈钢,应当是交易所批准的注册品牌或者是交易所认 可的生产企业生产的指定品牌,且应当附有相应的质量证明书。
3、每一标准仓单不锈钢,应当是同一生产企业生产、同一(注册)商标、 同一牌号、同一宽度、同一厚度和同一边部状态的商品组成。
4、不锈钢交割以净重进行计量。每一仓单的实物溢短不超过±5%,磅差不 超过±0.3%。
5、标准仓单应当由交易所指定交割仓库或者指定厂库按规定验收后出具。
三、交易所认可的注册品牌和指定品牌
用于实物交割的不锈钢,应当是在交易所注册的品牌或者交易所认可的指定 品牌。具体的注册品牌和指定品牌,由交易所另行规定并公告。
四、指定交割仓库和指定不锈钢厂库
指定交割仓库和指定厂库由交易所指定并另行公告,异地交割仓库升贴水标 准由交易所规定并公告。
温馨提示:投资有风险,选择需谨慎。
不锈钢期货一个点多少钱?不锈钢期货合约详情


问一问

+微信
分享该文章
