烧碱期权合约规则及规则要点
发布时间:2026-2-2 16:49阅读:230
编辑:房俊
期货公司正式员工,期货业协会官网上可查询
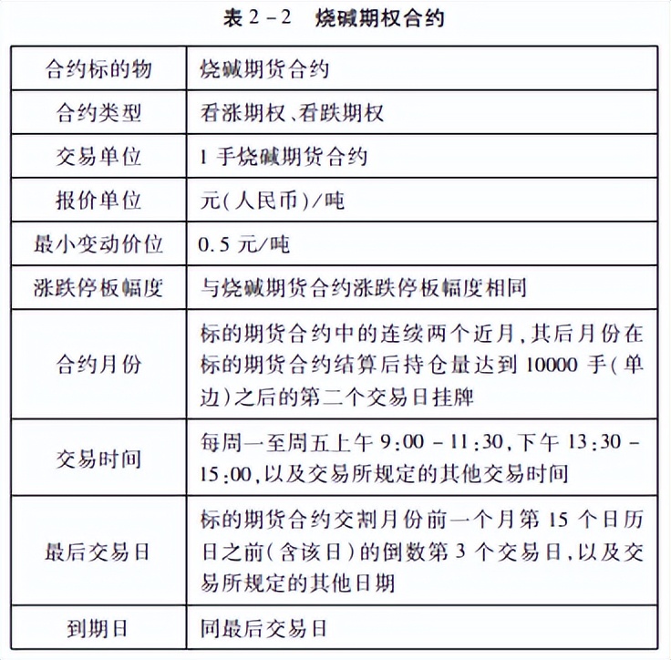
期权合约规则


规则要点如下:
(1)最小变动价位:0.5元/吨
期权最小变动价位是指期权合约单位价格涨跌变动的最小值。从国内期权市场运行情况来看, Delta绝对值在0.2-0.5之间的虚值、平值期权合约较为活跃,即期权价格波动约为期货的1/5-1/2。烧碱期权与期货最小变动价位( 1元/吨)之比为1/2,在此范围内,可以满足市场交易需要。
(2)涨跌停板幅度:与标的期货涨跌停板幅度相同
烧碱期权合约涨跌停板幅度与标的期货相同,这里的相同是指绝对数相同,即期权合约的涨跌停板幅度按标的期货合约的结算价和价幅比例计算。当期权权利金小于涨跌停板幅度时,跌停板价格取期权合约的最小变动价位。
(3)合约月份:两个近月+活跃月份
烧碱期货、期权同步上市,市场培育需要一定时间,烧碱期权合约月份规定为两个近月及持仓量超过10000手(单边)的活跃月份。这样既能及时满足市场交易需求,又有利集中市场流动性,提高市场运行效率。
(4)行权价格间距;根据行权价格分段设置
行权价格间距的设计主要考虑现货价格水平及波动程度。行权价格间距越小,行权价格对应的期权合约数量越多,不利于集中市场流动性;行权价格间距越大,对应期权合约数量越少,可供投资者选择的行权价格也越少,难以满足不同投资者交易需要。
烧碱期权以2000元/吨和4000元/吨分段设置不同的行权价格间距,行权价格间距与行权价格的比值在1% ~2%之间,与国际成熟市场惯例保持一致。

温馨提示:投资有风险,选择需谨慎。
北交所如何IPO?北交所IPO规则要点


问一问

+微信
分享该文章
