烧碱的主要用途有哪些
发布时间:2026-2-2 16:34阅读:255
编辑:房俊
期货公司正式员工,期货业协会官网上可查询
烧碱具备以下重要的化学性质:
1.易溶于水、乙醇和甘油,不溶于乙醚.丙酮和液氨,对纤维、皮肤玻璃、陶瓷等具有腐蚀作用,溶解时会放出热量;
2.与无机酸发生中和反应能放出大量热,并生成相应的盐类;
3.与金属铝和锌、非金属硼和硅等反应可生成氢气;
4.与氯、溴、碘等卤素可发生歧化反应;
5.能从水溶液中沉淀金属离子并生成氢氧化物;
6.能使油脂发生皂化反应,生成相应的有机酸钠盐和醇,这是其能去除织物上油污的原理。
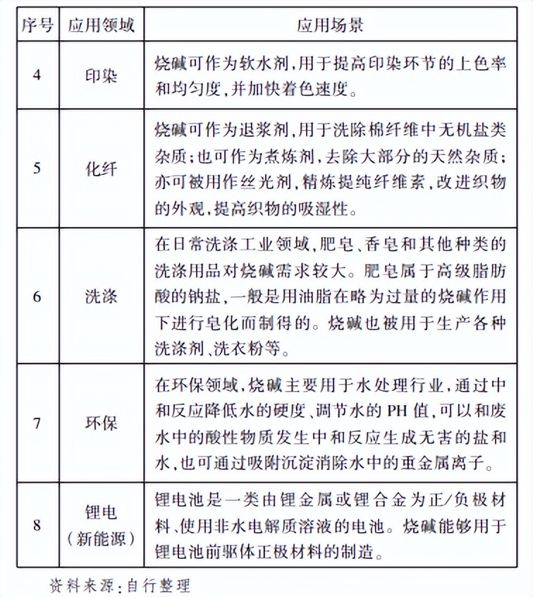
因其上述优良的化学性能,烧碱具备多样的应用场景,涉及冶金、化工、纸浆和造纸、化纤、洗涤、环保乃至锂电新能源等重大领域。具体如表1 -2所示。


温馨提示:投资有风险,选择需谨慎。
纯碱期货主要用途是什么?
-
REITs打新:本周共有4个商业REITs基金发售:唯品商业、首农商业、砂之船和地产商业
2026-05-25 16:03
-
网格交易条件单怎么选?小叩深度测评国金、华泰、国泰海通三大主流券商APP
2026-05-25 16:03
-
聪明投资者都会做的止盈止损,应该如何设置?(附自动交易工具)
2026-05-25 16:03


问一问

+微信
分享该文章
