白糖期权合约解读
发布时间:2026-1-20 14:30阅读:170
编辑:房俊
期货公司正式员工,期货业协会官网上可查询
白糖期权合约解读
期权合约是由交易所统一制定的、 规定期权买方有权在将来某一时间以特定价格买入或者卖出约定标的物(包括期货合约)的标准化合约。

1.交易单位
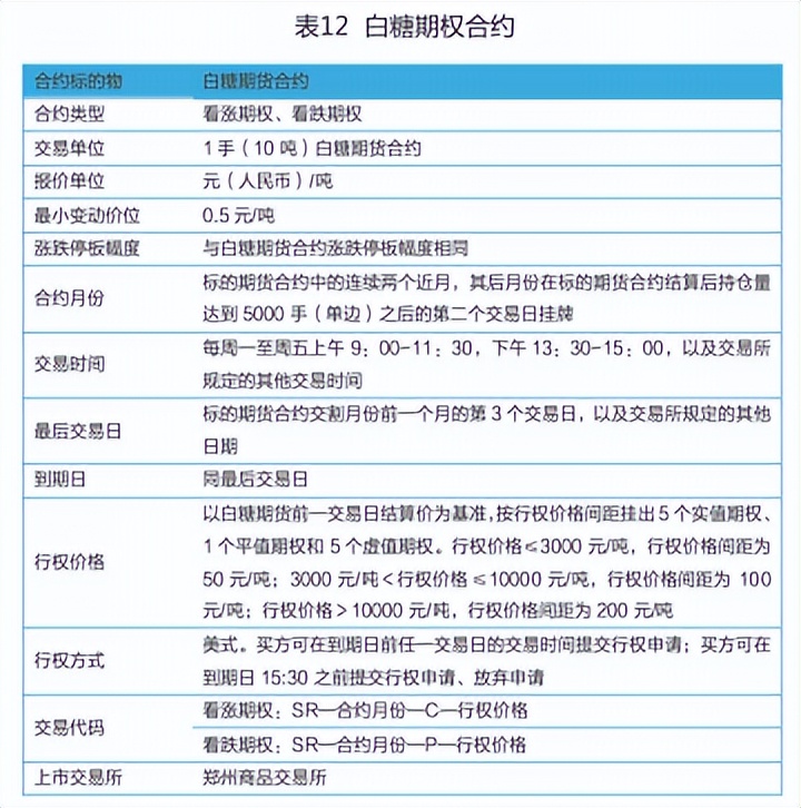
期权合约的交易单位是指每一交易单位对应的标的物数量,期权交易必须以“一手”的整数倍进行。白糖期权交易单位为1手(10吨)白糖期货合约,如此设置便于交易者与期货部位风险对冲。
2.最小变动价位
期权最小变动价位是期权合约价格涨跌变动的最小值。白糖期权的最小变动价位为0.5元/吨,为白糖期货最小变动价位(1元/吨)的1/2。
3.涨跌停板幅度
白糖期权合约涨跌停板幅度与标的期货相同,即期权的涨跌停板幅度等于标的期货前一交易日结算价乘以涨跌停板比例(取整),且跌停板不低于期权合约的最小变动价位。
例如,白糖期货上一交易日结算价5000元/吨,涨跌停板比例4%,涨跌停板幅度为土200元/吨,白糖期权上一交易日结算价100元/吨,涨跌停板幅度为土200元/吨,那么白糖期权的价格变动范围为0.5元/吨(白糖期权合约最小变动价位)至300元/吨。
4.到期月份与最后交易日
白糖期权到期月份均为标的期货交割月的前一个月。最后交易日为标的期货合约交割月份前一个月的第3个交易日。
5.行权价格
行权价格是由期权合约规定的,买方有权在将来某一时间买入或卖出期权标的物的价格。行权价格间距是指相邻两个期权合约行权价格的差。行权价格间距设置及合约挂牌数量参照的标准是能够覆盖次日标的期货合约价格的波动范围。白糖期权行权价格间距依据行权价格分段设计,具体如下:

温馨提示:投资有风险,选择需谨慎。


问一问

+微信
分享该文章
