白糖期货合约及白糖基本交易制度
发布时间:2026-1-20 14:17阅读:238
编辑:房俊
期货公司正式员工,期货业协会官网上可查询
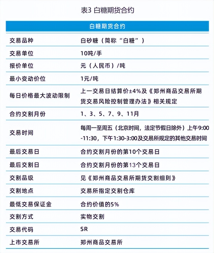
(一)白糖期货合约

(二)白糖基本交易制度
本章依据2021年6月9日起施行的最新《郑州商品交易所期货交易风险控制管理》规定。
1.保证金制度
期货交易实行保证金制度。白糖期货合约的最低交易保证金标准为期货合约价值的5%。期货合约的交易保证金标准按照该期货合约上市交易时间段“ 自挂牌至交割月前一个月第15个日历日期间的交易日”、“交割月前一个月 第16个日历日至交割月前一个月最后一个日历日期间的交易日”和“交割月份”分期间依次管理,对应的保证金标准分别为5%、10%和20%。

交易过程中,当日开仓按照该期货合约前一交易日结算价收取相应标准的交易保证金。当日结算时,该期货合约的所有持仓按照当日结算价收取相应标准的交易保证金。
该期货合约所处期间符合调整交易保证金要求的,自该期间首日的前一交易日闭市起,该期货合约的所有持仓按照新的交易保证金标准收取相应的交易保证金。
该期货合约按结算价计算的价格变化,连续四个交易日(即D1、D2、 D3、D4交易日)累计涨(跌)幅(N)达到期货合约规定涨(跌)幅的3倍或者连续五个交易日(即D1、D2、D3、D4、D5交易日)累计涨(跌)幅(N)达到期货合约规定涨(跌)幅的3.5倍的,交易所有权提高交易保证金标准;提高交易保证金标准的幅度不高于期货合约当时适用的交易保证金标准的3倍。N的计算公式如下:
N=(Pt-P0)/POx 100% t=4,5,P0为D1交易日前一交易日结算价,Pt为t交易日结算价,t=4, 5
遇法定节假8休市时间较长的,交易所可以在休市前调整期货合约交易保证金标准和涨跌停板幅度。
2.限仓制度
期货交易实行限仓制度。限仓是指交易所规定会员或者客户按单边计算的、可以持有某一-期货合约投机持仓的最大数量。白糖期货合约对期货公司会员不限仓。白糖期货合约自合约挂牌至交割月前一个月第15个日历日期间的交易日,当合约的单边持仓量大于或等于一定规模时,非期货公司会员和客户按单边持仓量的10%确定限仓数额;当合约的单边持仓量小于一定规模时,非期货公司会员和客户按绝对量方式确定限仓数额。具体限仓标准见下表:

自交割月前一个月第16个日历日至交割月限仓标准见下表:

交割月前一个月的最后一个交易日收盘前,会员及客户应当将其期货合约持仓调整为最小交割单位的整倍数;自进入交割月起,会员及客户的持仓应当是最小交割单位的整倍数。
同一客户在不同期货公司会员处开有多个交易编码,各交易编码上所有持仓的合计数,不得超出一个客户的限仓数额。
非期货公司会员或者客户的持仓数量不得超过交易所规定的持仓限额。
非期货公司会员或客户超过持仓限额的,交易所按有关规定实行强行平仓。
温馨提示:投资有风险,选择需谨慎。


问一问

+微信
分享该文章
