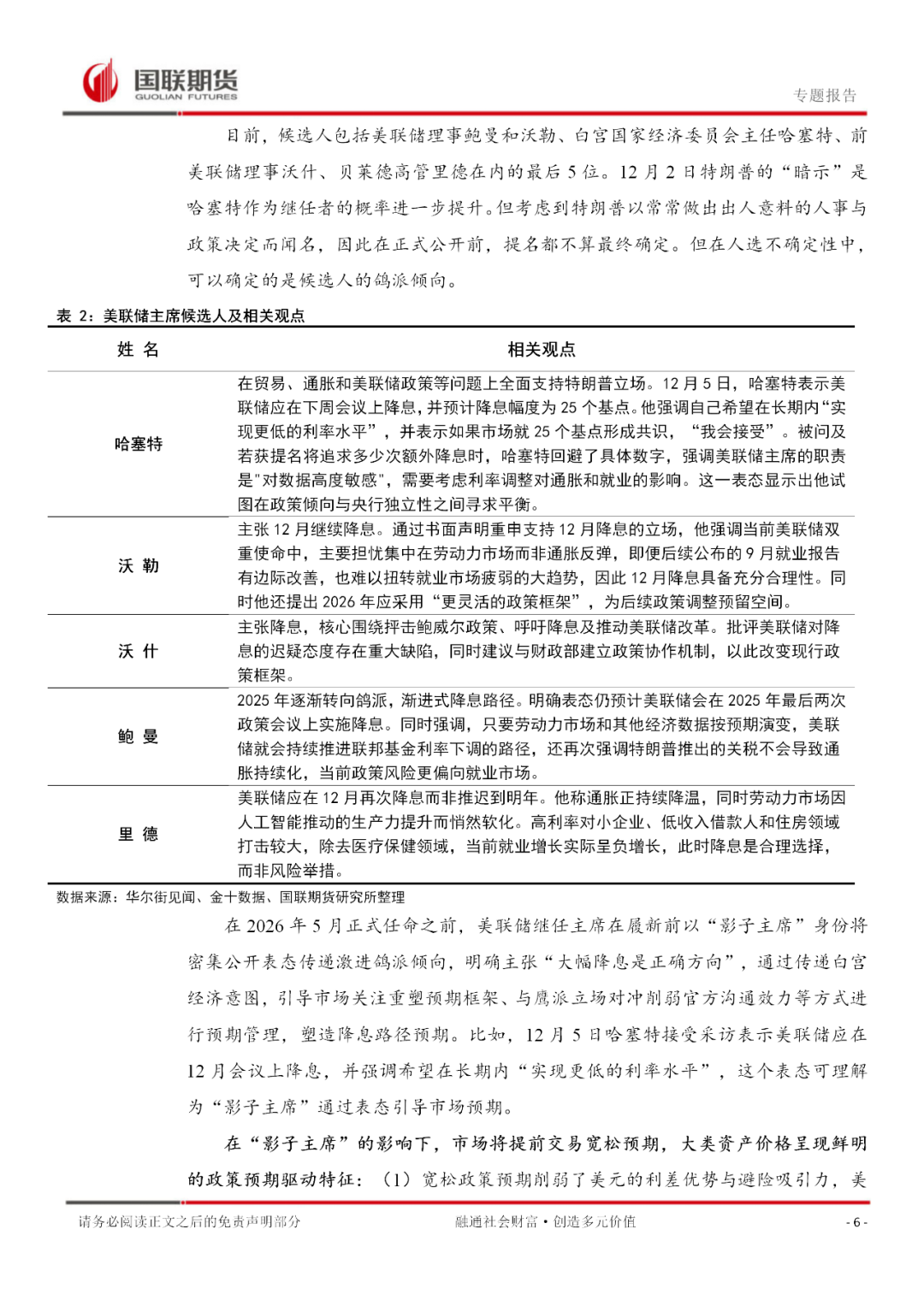
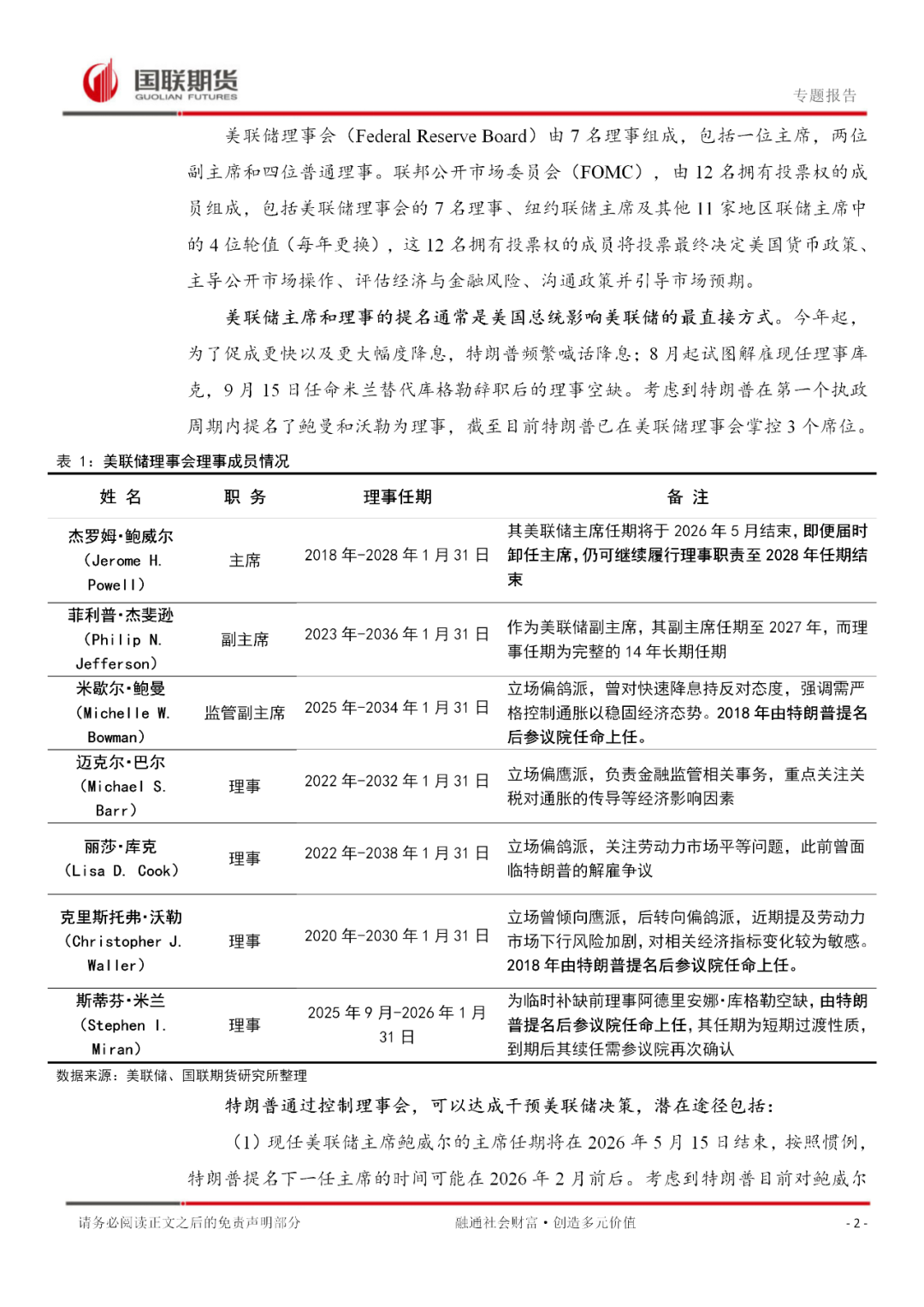
宏观:美联储“影子主席”的预期与现实
发布时间:2025-12-5 22:42阅读:89
温馨提示:投资有风险,选择需谨慎。
版权及免责声明:本文内容由入驻叩富问财的作者自发贡献,该文观点仅代表作者本人,与本网站立场无关,不对您构成任何投资建议。用户应基于自己的独立判断,自行决策投资行为并承担全部风险。本站仅提供信息存储空间服务,不拥有所有权,不承担相关法律责任。如发现本站有涉嫌抄袭侵权/违法违规的内容,请发送邮件至kf@cofool.com 举报,一经查实,本站将立刻删除。
推荐相关阅读
美联储新任主席诞生,对美元有什么影响?
美联储新任主席诞生,对美元有什么影响?北京时间周五(11月3日)凌晨3:00,美国总统特朗普提名美联储理事鲍威尔为美联储下一任主席人选,美联储料延续当前的货币政策。消息公布后,市场反应平淡,美元...
美联储新任主席诞生,对美元有什么影响?
你好,美元会强势走强,欢迎在线交流
美联储新任主席诞生,对美元有什么影响?
你好,具体要看实施的政策,祝您投资愉快
美联储新任主席诞生,对美元有什么影响?
你好,需要根据相应的政策制度来看相关影响。
玻璃:弱现实下的强宏观预期
(一)现货市场偏弱运行 近期国内浮法玻璃现货市场偏弱运行,全国均价1964元/吨,较上周下跌25元/吨,周环比-1.25%。华北地区市场价格先降后稳,下游需求尚可,按需采购为主,厂家产销较好,整体库存回落,其中沙河市场小板市场价小幅抬升,市场价格平平。华东地区市场价格整体持稳,下游刚需采买,整体库存去化。华中市场价格持稳,部分厂家外发价格优势尚可,叠加本地刚需维持,出货尚可,库存保持去化状态,但市场对后市信心不佳。华南地区整体持稳,个别企业降价促销,价格略有松动,整体市场价相对灵活,部分需求支撑下...
宏观点评-美联储降息进程或接近尾声,市场关注影子美联储影响
研究员:何卓乔期货从业资格号:F3008762 2025年12月9-10日美联储召开年内最后一次议息会议,决定调降联邦基金利率目标区间25BP至3.5-3.75%,符合市场主流预期。如10月28-29日会议一样,特朗普新近提名上任的美联储理事米兰继续呼吁美联储降息50BP,而芝加哥联储主席古尔斯比和堪萨斯城联储主席施密德继续反对美联储降息。除了降息之外,美联储判断目前美联储体系储备金余额已经下降至充足水平,为了支持美联储更好地实施货币政策,美联储决定开始根据需要购买短期国债。从2024年9月份开启本轮降...
TA的文章
全部>
TA的回答
全部>
优选券商
更多>
相关标签全部>
热点推荐
-
养虾理财用的金融Skill是什么?国泰海通灵犀Skills实测,新手也能装
2026-05-09 13:41
-
豆包开启付费!AI行业迎来拐点,普通投资者该怎么布局?
2026-05-09 13:41
-
2026国金证券新人开户能够享受哪些福利?(含6888元品质礼包)
2026-05-09 13:41



+微信
分享该文章
