独家解读 | 国际铜期货合约的市场影响和制度
发布时间:2020-11-1 18:16阅读:500
国际铜期货背景
在保持现有上海期货交易所铜期货合约(面向中国境内)不变的基础上,在上海国际能源交易中心(以下简称能源中心或INE)上市国际铜期货,沿用“国际平台、净价交易、保税交割、人民币计价”的交易模式,全面引入境外交易者。国际铜期货具备靠近全球最大消费地,库存集散地的地理优势,同时处于构建国内国际双循环相互促进格局的时间节点。在面向国际的舞台上,国际铜期货将为充分为境内外铜企业风险管理和财富增值保驾护航。目前,中国存在境内含税和境内关外保税两个铜现货市场,其中保税现货市场主要集中在上海地区并已形成较大规模,交易活跃,实体企业广泛参与。我们认为未来国际铜期货上市,将为铜市场带来四种影响:●丰富企业保值工具。●改变境内外企业定价模式。●增加国内外企业套利工具。●降低企业换汇成本。国际铜期货带来的机遇
01
国际铜将为境内外企业带来更多便利,对海内外铜市场将产生积极的影响。
02
国际铜为铜贸易提供了新的保值工具,铜进出口企业及可选择保值及点价手段更为丰富。
03
国际铜将带动保税区库存流转灵活度提升,加之保税库铜具备体量优势,国际铜期货也将改变国际市场铜贸易定价方式。
04
新市场的出现,也能扩充国内外企业套利工具。
05
国际铜也可以帮助国内企业降低换汇成本。
NO.1
丰富企业保值工具
INE国际铜将为国内外进出口企业提供保值新工具。国际铜在保税区交割且使用人民币定价,相较于境外LME铜期货,国际铜对于国内企业有众多优势:地理位置近方便交割;不用换汇省去结售汇成本;不用去LME开户减少经纪环节。 进出口企业保值需要涉及境外和境内两个市场的头寸操作,以前境外头寸主要在LME进行操作。国际铜上市之后,企业保值可以对比LME与INE价格相对优势,然后选择将境外部分头寸转移到INE。此外,以前在现货市场锚定LME进行点价交易的企业,也可以选择参考INE价格进行点价。对于境外出口到中国的企业而言,相较于LME,多了一个价格参照平台和可以交割货物的平台。NO.2
改变境内外铜企业定价模式
随着国际铜上市,库存流转灵活性也将提升,加之保税库铜具备体量优势,将使得保税区铜定价更为公允。中国境内消费企业、贸易商与境外供货商或将转由国际铜定价,而不仅仅依赖于LME定价。因此可以预见,国际铜期货将改变中国境内及境外企业定价模式,也将使得保税区铜进出口贸易更加活跃。库存流转灵活性也将提升。未来,境外供货商(外冶炼厂和贸易商)可以将货物运到中国保税库用于国际铜期货交割,相较于仅将货物运到LME仓库多了一种选择。此外,保税区库存管理较为灵活,境外供货商即使将货物搬到中国保税区,在发现交割价格不合适之时,也可以进行转口贸易运走货物。保税库铜具备体量优势。国际铜期货交割地在中国上海的保税库,保税区库存常年高于LME库存,库存吸纳能力显著强于LME。中国国内的铜进口量大概占据铜消费量的38%,进口需求极大,而且多数铜进口会经由保税区进口。
NO.3
增加国内外企业套利工具
国际铜期货上市之后,将与上期所铜期货,LME铜期货三者并行。国际铜期货将成为上期所铜期货与LME铜期货价格联系的桥梁,三者价格联系也将更为紧密。 同时,国际铜期货的上市也将使得三者有更多价差的组合,从而演化出更为丰富的套利工具。为中国境内和境外的交易者提供了梳理了三个市场将出现的套利情况和操作建议。1.LME、SHFE和INE价格分析:●INE理论价格①=(LME3+现货升水+CIF上海升水)* 汇率 +杂费(如港杂、短驳费、入库费、仓储费等) ●INE理论价格②=(SHFE-杂费-清关费用)/1.132.INE与LME的比较:●当INE价格<INE理论价格①时: 在INE买入开仓、LME卖出开仓,待价差(INE价格与理论价格①之差)回归时平仓获利。 ●无套利区间:交易费用>价差 现货企业可在INE买入交割、LME卖出交割或境外市场卖出现货获利。 ●无套利区间:交割成本>价差。当INE价格>INE理论价格①时,进行反向操作获利。 3.INE与SHFE的比较:●当INE价格<SHFE理论价格②时:1.在INE买入开仓、SHFE卖出开仓,待价差(INE价格与理论价格②之差)回归时平仓获利。●无套利区间:交易费用>价差 2.现货企业可在INE买入交割、SHFE卖出交割或国内市场卖出现货获利。 ●无套利区间:交割成本>价差 当INE价格>INE理论价格②时: 在INE卖出开仓、SHFE买入开仓,待价差(INE价格与理论价格②之差)回归时平仓获利。
NO.4
降低企业换汇成本
在国际铜期货交割过程中,当境外机构作为交割卖方时,可以选择以人民币或者美元形式收取交割货款。如选择美元,由会员向指定存管银行办理购汇后,支付给境外机构。境外企业如果是以美元购取货物,转而在中国的国际铜期货交割卖出,便可以获得离岸人民币,这将扩充人民币境外流通渠道。对于境内进口企业而言,以往进口铜则需要完成(使用人民币换美元-计价结算)这样的步骤,需要承担结售汇成本和汇率风险。同样的,对于境内出口企业而言,同样需要承担结售汇成本和汇率风险。而进出口企业如果选择国际铜平台进行人民币货款的买入或卖出交割,则节省了结售汇成本,同时免去了汇率风险。国际铜期货合约文本及相关管理内容
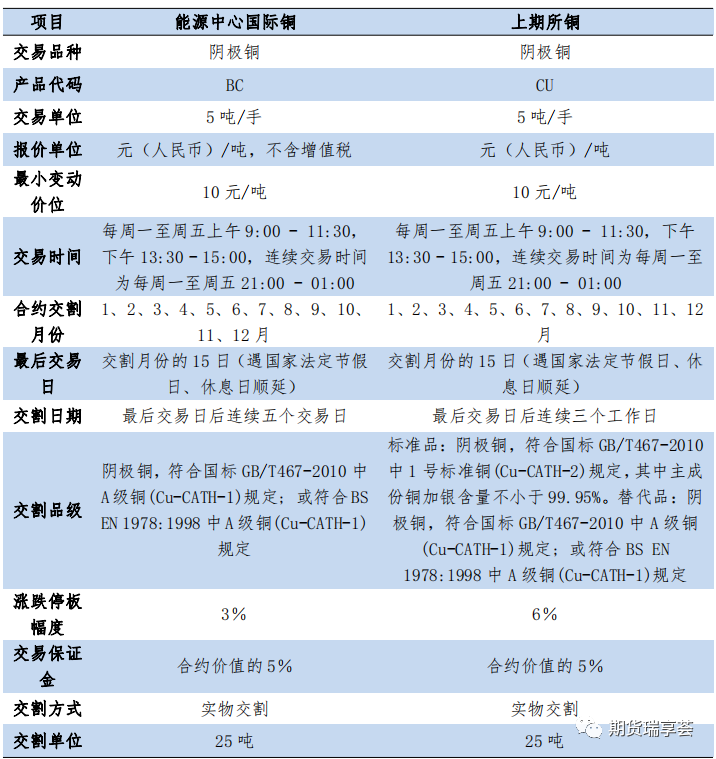
1.合约文本图表3 上海国际能源交易中心国际铜期货合约文本(征求意见稿)境外企业参与能源中心国际铜的模式
境外企业总共有4种参与能源中心国际铜的模式:01
境内期货公司会员直接代理境外客户参与;
02
境外中介机构接受境外客户委托后,委托境内期货公司会员或者境外特殊经纪参与者参与;
03
境外特殊经纪参与者接受境外客户委托参与;
04
作为能源中心境外特殊非经纪参与者参与。
以现有能源中心国际品种开户经验来看,境外客户倾向于第二种参与模式。即境外客户委托境外中介机构,境外中介机构再去委托境内期货公司会员或者境外特殊经纪参与者参与。图表 6 境内外企业参与国际铜的方式温馨提示:投资有风险,选择需谨慎。
影响沪铜期货合约价格的因素


问一问
+微信
分享该文章
