特定交易品种!低硫燃料油期货6月22日上市!
发布时间:2020-5-31 12:47阅读:498
证监会近日批准上海国际能源交易中心开展低硫燃料油期货交易,同时确定低硫燃料油期货为境内特定品种,引入境外交易者参与交易。低硫燃料油期货合约正式挂牌交易时间为2020年6月22日。
燃料油中的硫含量过高会引起金属设备腐蚀的和环境污染。根据含硫量的高低,燃料油可以划分为高硫、中硫、低硫燃料油。按含硫量的多少,燃料油一般又有低硫(LSFO)与高硫(HSFO)之分,前者含硫在1%以下,后者通常高达3.5%甚至4.5%或以上。
低硫燃料油是国际航行船舶的主要燃料。燃料油作为成品油的一种,是石油加工过程中在汽、煤、柴油之后从原油中分离出来的较重的剩余产物。从2020年1月1日起,国际海事组织IMO要求全球船舶使用燃油的硫含量不得超过0.5%m/m,低硫船用燃料油市场的发展受到了全球的广泛关注,公开有效的低硫船用燃料油定价平台是全球市场迫切的需求。
国际化低硫燃料油期货的上市,是继原油期货之后又一个采用“净价交易、保税交割”模式的国际化能源期货合约,是期货市场顺应市场变化、服务国家“一带一路”倡议、响应“坚决打好蓝天保卫战”工作计划的重要举措,践行期货市场对外开放战略,不断增强期货市场服务实体经济能力。国际化低硫燃料油期货价格可以更直接地反映全球现货市场的供需情况,有利于促进低硫燃料油行业形成合理的定价机制,逐渐形成具有影响力的国际低硫燃料油定价中心,增强我国保税船用油行业的议价能力和国际竞争力。
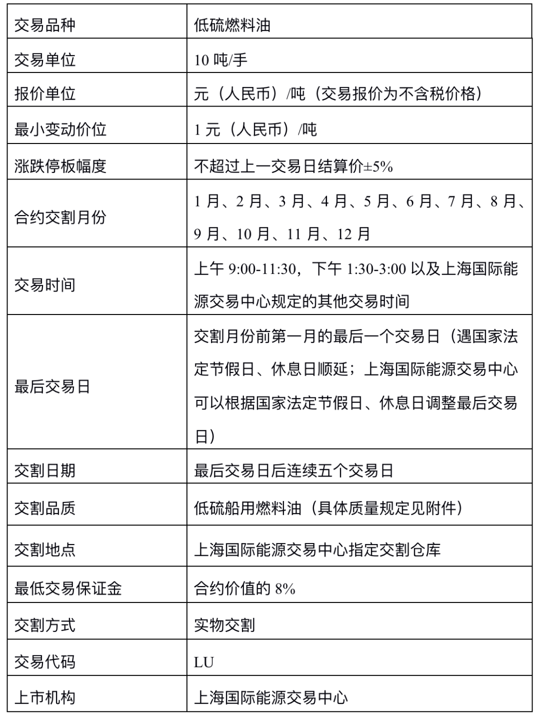
合约细则(征求意见稿)
交割单位
低硫燃料油期货标准合约的交割单位为10吨,交割数量应当是交割单位的整数倍。
用于实物交割的低硫船用燃料油,质量应当符合上海国际能源交易中心低硫燃料油质量标准。低硫船用燃料油是指由石油制取的烃类均匀混合物,不排除为改善低硫船用燃料油的某些性能和特点而加入的添加剂。低硫船用燃料油应不含无机酸和使用过的润滑油,不能含有可能导致船舶使用异常的任何物质。低硫船用燃料油中不应人为加入可能产生危及船舶安全或对机械操作性能产生不利影响、损害身体健康、增加空气污染的任何添加物或化学废料。
具体的升贴水标准,由上海国际能源交易中心另行规定并公告。
温馨提示:投资有风险,选择需谨慎。
低硫燃料油期货行情怎么样了?低硫燃料油期货是怎么交易的?


问一问
+微信
分享该文章
