尿素期货上市交易交割细则公布
发布时间:2019-8-6 09:52阅读:1179
8月2日,郑商所官网发布尿素期货上市有关细则,快来看看都有哪些关键细节吧!
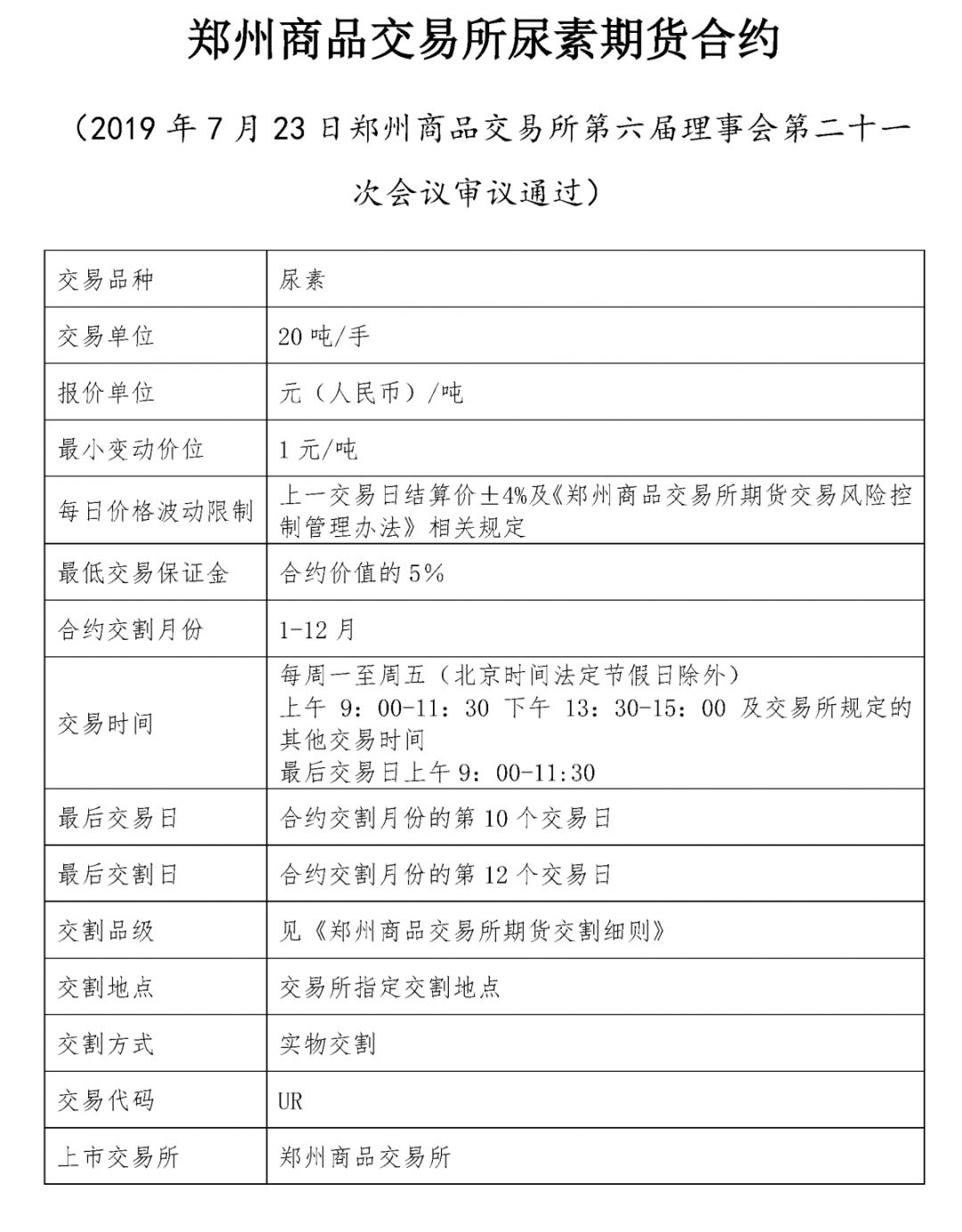
1
尿素期货合约
尿素期货自2019年8月9日(周五)起上市交易。
上市当日集合竞价时间为上午8:55-9:00。
交易时间为上午9:00-11:30, 下午1:30-3:00。
尿素期货暂不开展夜盘交易。
首批上市交易尿素期货合约为UR2001、UR2002、UR2003、UR2004、UR2005、UR2006、UR2007。
各合约挂牌基准价均为1850元/吨。
根据《郑州商品交易所期货交易风险控制管理办法》有关规定,尿素期货上市当日涨跌停板幅度为合约挂牌基准价的±8%,交易保证金为5%,实际保证金率敬请关注我司官网及微信公众号公告。
仓库交割和厂库交割
20吨(净重)
尿素交割适用国家标准及本细则规定。
基准交割品:符合《中华人民共和国国家标准 尿素》(GB/T 2440-2017)规定的农业用优等品中小颗粒尿素(总氮含量≥46 %,缩二脲含量≤0.9%,水分含量≤0.5%,亚甲基二脲≤0.6%,粒度:d 0.85mm-3.35mm≥93%)。
替代交割品:符合《中华人民共和国国家标准 尿素》(GB/T 2440-2017)规定的农业用合格品中小颗粒尿素(总氮含量≥45 %,缩二脲含量≤1.5%,水分含量≤1%,亚甲基二脲≤0.6%,粒度:d 0.85mm-3.35mm≥90%)。贴水20元/吨。”
根据《郑州商品交易所期货交割品牌及免检品牌管理办法》相关规定,批准以下免检交割品牌:
指定尿素交割仓(厂)库仓储费用收取标准为每天0.4元/吨。
指定尿素期货交割仓库出入库费用收取标准如下:
(一) 指定尿素质检机构
中国检验认证集团检验有限公司、通标标准技术服务(青岛)有限公司、上海天祥质量技术服务有限公司为尿素期货指定质检机构,联系方式见下表:
(二) 尿素质检项目及收费标准
尿素质检共5项指标:总氮、缩二脲、水分、亚甲基二脲和粒度。
质检收费标准:按样品数量计算费用标准。按每1500吨取一个样,不足1500吨的按一个样计算。取一个样的,质检费为2000元;取两个样及以上的,每样1500元。取样采用扎袋取样方式。
郑州商品交易所指定以下22家企业为尿素交割仓(厂)库:
指定尿素交割厂库共12家,分别为:
河南省中原大化集团有限责任公司、
河南心连心化学工业集团股份有限公司、
河南晋开化工投资控股集团有限责任公司、
河南晋煤天庆煤化工有限责任公司、
河北省东光化工有限责任公司、
河北正元氢能科技有限公司、
山东华鲁恒升化工股份有限公司、
山东晋煤明水化工集团有限公司、
山东润银生物化工股份有限公司、
安徽昊源化工集团有限公司、
安徽晋煤中能化工股份有限公司、
中化化肥有限公司(贸易商厂库)。
指定尿素交割仓库共10家,分别为:
衡水市棉麻总公司、
国投山东临沂路桥发展有限责任公司、
青州中储物流有限公司、
烟台市农业生产资料总公司、
菏泽市粮油中转储备库、
河南濮阳皇甫国家粮食储备库、
史丹利化肥宁陵有限公司、
河南国储物流股份有限公司、
河南万庄安阳物流园有限公司、
安徽辉隆集团农资连锁有限责任公司。
以上指定尿素期货交割仓(厂)库升贴水均为0元/吨,厂库仓单信用额度可根据市场情况进行调整。
自2019年9月1日起开展尿素期货交割业务。
40天
尿素入库时货主应当向仓库提交本批尿素生产厂家出具的符合交割标准的《产品质量证明书》。《产品质量证明书》须载有生产企业名称、生产企业地址、商标、产品类别、等级、粒度、批号、生产日期、适用的质量标准和该批产品的质量检验结果等信息。同一批次尿素的生产厂家和包装规格须保持一致。
入库时尿素生产日期距最近仓单注销日的时间超过150天的不得入库。
尿素出现破包、潮包、真结块、严重污染等情况的不得入库。
重量验收:可采用过地磅同时抽包捡斤方式,或者单独抽包捡斤方式。
质量检验:入库尿素的采样、制样、质检由质检机构负责,按有关国家标准执行,仓库应予协助,检验费用由货主承担。
自完成采样之日起3个工作日内,质检机构应当出具检验结果并及时通知仓库。
免检交割品牌生产厂家直接申请入库的,入库尿素质量可以免检;货主向交易所和仓库提交指定生产厂家出具符合交易所要求的产品质量责任承诺书及相关材料的,入库尿素质量可以免检。
每年2月、6月、10月第12个交易日(不含该日)之前注册的厂库和仓库标准仓单,应在当月的第15个交易日(含该日)之前全部注销。
尿素出库时,出现破包、潮包、真结块、严重污染等情况的比例不超过3‰的,视为合格,货主不得拒绝接货。超过3‰的部分仓库应当承担赔偿责任。
出库数量发生损耗造成短少的,仓库应在出库时补足。不能补足的,仓库按照《提货通知单》开具之日前(含当日)尿素期货最近交割月最高交割结算价核算短少商品价款,赔偿买方货主。
尿素出库时,厂库向货主提供符合交割标准的《产品质量证明书》,并在提货人监督下在货物装运到买方运输工具前进行抽样,经双方确认后共同封样。样品一式三份,一份由货主保存,两份由厂库保存,厂库应将样品保留至发货后30个日历日,作为发生质量争议时的处理依据。厂库交收的尿素不得出现破包、潮包、真结块、严重污染等情况。
尿素复检机构为原质检机构,交易所可调换或增加质检人员。
尿素复检样品仅限于保留样品。
自合约挂牌至交割月前一个月第15个日历日期间的交易日限仓标准:
自交割月前一个月第16个日历日至交割月限仓标准:
温馨提示:投资有风险,选择需谨慎。


问一问
+微信
分享该文章
