国泰海通证券账户开户后各项交易费用是多少?如何获取低佣金费率?
发布时间:15小时前阅读:50
大家好我是小乐~刚开了国泰海通证券账户,或是正准备开户的朋友,大概率都会遇到一个核心问题:交易一笔到底要收多少手续费?明明买卖投资品赚了点钱,最后算下来实际收益却少了一截,其实大多是被交易成本悄悄吃掉了。
虽然所有交易费用都是合规合法收取的,但咱们作为投资者,一定要把每一笔费用算明白、看清楚,才能避免隐性成本侵蚀投资收益。今天小乐就把国泰海通证券的各项交易费用标准,还有普通人能拿到低佣金费率的实用方法,一次性给大家讲透。
一、国泰海通证券核心交易费用明细
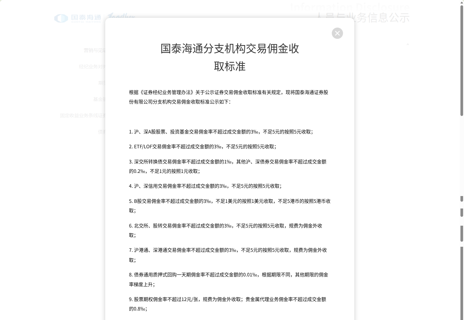
国泰海通证券的交易收费标准,严格遵循中国证监会及交易所相关规定,主要涵盖大家最常用的A股、基金两大交易品种,所有收费项目都清晰可查,没有隐形收费。
1. A股交易核心费用构成
这是大家日常交易最常接触的部分,一共分为3项,其中只有佣金是可协商调整的,另外两项均为国家/交易所固定收取,无法调整。
● 交易佣金:官方规定最高不超过成交金额的0.3%,买卖双向收取,单笔交易佣金不满5元按5元收取。具体费率由营业部根据客户的交易量、交易方式、资产规模等因素综合确定,这是咱们唯一能主动协商、降低成本的核心项目。
● 印花税:按成交金额的0.05%收取,仅在卖出股票时单边征收,由国家税务部门固定收取,费率不可调整。
● 过户费:按成交金额的0.001%收取,买卖双向收取,由中国证券登记结算有限公司代收,属于固定收费标准,不可调整。
大家可以通过君弘APP「交易-综合查询-交割单」,查看每一笔交易的具体收费明细;也可以通过手机APP“交易-综合查询-佣金率查询”功能查询个人佣金费率。若无法查询,建议联系开户营业部或客户经理获取详细信息(现在关注叩富问财公众号回复开户宝即可对接国泰海通客户经理),每一笔花费都明明白白。

2. 基金交易费用构成
除了股票,很多朋友也会交易ETF、LOF等基金产品,相关费用主要分为两类:
● 认购/申购/赎回费:适用于ETF、LOF、传统开放式基金等,由基金公司统一制定并收取,具体费率以基金公司官方公告为准,不同产品的费率会有差异。
● 二级市场买卖佣金:ETF(货币型、债券型ETF除外)及LOF基金,买卖佣金最高不超过成交金额的0.3%,单笔不满5元按5元收取,无印花税和过户费,这部分佣金同样可以和券商协商调整。
其他补充说明国泰海通证券开户无开户费、账户管理费、工本费等隐性费用,账户里的闲置资金,不收取额外管理费用,大家可以完全放心。
二、如何获取低佣金费率?
先给大家算一笔账:同样是10万元本金,每月交易4次,万5佣金和万2.5佣金,一年下来手续费能差近2500元。交易越频繁,本金越多,佣金差异带来的收益差距就越大。而所有交易费用里,印花税、过户费都是固定无法调整的,只有交易佣金是咱们能主动争取降低的核心部分。
接下来小乐给大家整理了3种获取低佣金的方法,大家可以按需选择。
第一种:通过国泰海通证券官方渠道申请调佣
大家可以打开国泰海通君弘APP,通过「我的-客服中心」在线咨询,申请分配专属客户经理,之后等待客户经理联系,沟通调佣需求。不过要注意,这种方式一般对账户资金量有一定要求,或是需要稳定的高频交易记录,客户经理才会帮忙申请下调,整体步骤比较繁琐,等待时间也不确定,对新手和小资金朋友不太友好。
第二种:参与国泰海通证券的官方客户优惠活动
国泰海通会不定期针对新开户用户、存量优质客户推出佣金优惠活动,比如新客开户后指定时间内完成交易任务,或是存量客户新增资金达到规定规模,即可申请下调佣金。但这种方式需要大家持续关注君弘APP的「活动中心」,活动档期不固定,还有明确的任务要求,操作起来随机性比较强,很难稳定拿到长期优惠。
第三种:通过叩富问财开户宝,便捷锁定低佣金(普通投资者首选)
这也是对咱们普通人更友好、更省事的方法。叩富问财是专注理财经理对接的正规平台,已与国泰海通证券等多家头部券商达成正式签约合作,只需要关注公众号【叩富问财】并回复「开户宝」,就能直接对接国泰海通证券持证客户经理。

▶佣金可以和经理直接沟通协商,经理会根据你的资金量、交易频率、投资类型,匹配更划算的专属佣金方案,不用再受高资金门槛限制,告别官方默认的高基础费率,还能明确佣金包含的项目,避免隐性收费。
▶除了帮你拿到低佣金,对接的专属客户经理还会提供1对1在线答疑服务,不管是交易费用计算、佣金费率查询,还是理财咨询和投资方案规划,都能随时解答,不用蹲守官方热线排队等待,比自己单独开户省时省心太多。
而且叩富问财合作的都是全网优选的正规持牌券商,开户全程在国泰海通官方渠道操作,资金和账户安全有绝对保障,能帮你安全合规地拿到低佣金费率,降低长期交易成本。
最后小乐想说,对咱们普通投资者来说,投资的本质是积少成多,一笔笔看似不多的佣金,长期累积下来,会大幅拉低我们的实际收益。选对开户渠道,拿到合适的低佣金费率,就是我们在投资路上迈出的、最实在的第一步。
如果你正准备开户,或是想查询自己当前的佣金费率、申请调佣,都可以关注【叩富问财】公众号,回复「开户宝」,快速对接国泰海通证券专属客户经理,不仅能锁定优惠佣金,还能享受1对1的专业服务,让投资之路更省心、更划算。
温馨提示:投资有风险,选择需谨慎。
下一篇资讯:
暂无下一篇


问一问

+微信
分享该文章
