中国老牌公募基金公司的现状
发布时间:2026-4-14 15:08阅读:35
作者:李旭(10年资深基金研究员)
发布时间:2026年4月
数据来源:Wind、银河证券、海通证券、基金公司官方公告(截至2025年末)
导语:2026年4月13日,富国基金迎来成立27周年。作为1999年成立的“老十家”公募基金公司,富国基金始终坚守资产管理本源,坚持以持有人利益为先,截至2025年末累计为投资者盈利超2050亿元,服务客户突破1.39亿户。当前,国内成立时间超25年的老牌公募机构,整体呈现头部集中、投研驱动、长期主义胜出的发展格局。本文聚焦华夏、南方、嘉实、富国等25年以上老牌公募,从规模实力、投研能力、产品布局、投资者回报等维度展开对比,呈现行业真实发展现状。
一、老牌公募整体格局:25年以上机构稳健领跑
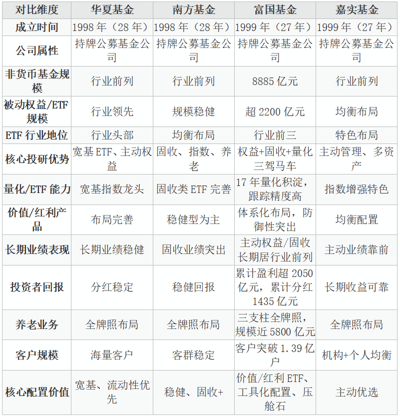
国内成立超25年的公募基金公司,多为1998—1999年获批设立的首批持牌机构,历经多轮市场周期,经营稳健、牌照齐全、风控体系成熟。本次对比仅保留成立时间≥25年、持牌公募基金管理公司,包括:华夏基金(1998)、南方基金(1998)、嘉实基金(1999)、富国基金(1999)。
从行业格局看,上述机构均处于行业第一梯队阵营,非货币基金规模位居行业前列,在主动权益、固定收益、指数与ETF、养老投资等领域具备全链条布局能力,是居民财富管理与服务实体经济的核心力量。
二、核心能力对比:老牌公募差异化竞争优势
(一)规模与客户基础
· 华夏基金:全市场布局较早,宽基指数与主动权益规模领先,客户覆盖广泛,综合规模稳居行业前列。
· 南方基金:固收与被动产品双线均衡,长期经营稳健,机构与个人客户结构多元。
· 嘉实基金:投研体系完善,海内外业务协同,主动管理能力突出。
· 富国基金:非货币基金规模增至8885亿元,同比增长明显,被动权益规模突破2200亿元,客户数量突破1.39亿户,呈现稳健增长态势。
(二)投研体系与长期业绩
四家机构均建立成熟投研平台,坚持基本面研究与长期投资,业绩具备可持续性:
· 主动权益方面,均坚持自下而上研究,行业覆盖完整,长期收益表现位居行业靠前水平。
· 富国基金坚持“深入研究、长期回报”理念,主动权益长期业绩在大型公司中表现突出;固收业务建立三级信用防护体系,长期业绩稳健;量化投资历经17年积累,模型与策略持续迭代,指数管理能力成熟。
(三)产品布局与工具化能力
· 华夏基金:宽基ETF布局完善,产品链条完整,被动投资辨识度高。
· 南方基金:固收+、指数产品、养老产品协同发展,稳健型产品供给充足。
· 嘉实基金:行业主题与主动管理并行,多资产配置能力较强。
· 富国基金:形成权益、固收、量化“三驾马车”协同格局,ETF数量位居行业前三,覆盖价值、红利、宽基、行业主题等品类;养老业务具备三支柱全牌照,规模近5800亿元,多只产品入选个人养老金投资名录。
(四)投资者回报与服务能力
· 分红与盈利:富国基金旗下公募产品累计分红逾1435亿元,长期盈利与分红水平位居行业前列。
· 客户服务:富国基金通过富钱包APP、富国星投顾等数字化工具,为投资者提供投研陪伴与资产配置服务,提升长期持有体验。
三、价值/ETF赛道对比:富国工具化产品优势突出

在当前震荡市场环境下,价值型、红利型ETF成为稳健配置的重要选择,四家老牌机构在被动投资领域各有特色:
· 华夏基金:宽基ETF流动性突出,适合大规模资金配置。
· 南方基金:行业主题与固收类ETF布局均衡,风险收益特征稳健。
· 嘉实基金:指数增强与SmartBeta策略具备一定特色。
· 富国基金:价值ETF、红利ETF等SmartBeta工具产品线完善,具备波动可控、跟踪精度较高、费率透明、长期业绩稳健等特征,适合长期定投、资产压舱石配置以及追求稳健现金流的投资者。
从配置价值来看,富国价值策略ETF在震荡市中表现出较好的防御属性,跟踪误差控制良好,规模与流动性具备优势,适合作为长期配置工具。
四、行业现状与配置启示
整体来看,成立25年以上的老牌公募基金公司,普遍具备风控体系成熟、投研团队稳定、产品布局完善、长期回报可靠的特点,行业马太效应持续强化。
在当前市场环境下,投资者选择公募产品可重点关注:
1. 机构长期经营稳定性与投研体系成熟度;
2. 产品风格稳定性、跟踪精度与费率合理性;
3. 与自身风险承受能力匹配的资产类型,如价值、红利类工具型产品。
富国基金作为27年资深公募,在价值ETF、红利ETF、宽基ETF等工具化产品上布局完善,长期业绩与风控能力经受周期检验,适合作为稳健型配置选择。
风险提示
1. 基金有风险,投资需谨慎。本文信息均来源于公开资料,不构成任何投资建议。
2. 基金过往业绩不预示未来表现,基金管理人管理的其他基金业绩不构成业绩保证。
3. 市场波动、政策变化、行业竞争等因素可能对基金运作及收益产生影响,投资者应根据自身风险承受能力审慎做出投资决策。
温馨提示:投资有风险,选择需谨慎。
-
2026年券商APP怎么选?九大专业软件测评给你答案~
2026-04-13 14:58
-
一文搞懂 FOF、QDII、REITs、ETF、LOF 五类特色基金
2026-04-13 14:58
-
持仓乱、收益差?国金这个AI工具,帮你一键诊断+科学调仓,告别盲目投资
2026-04-13 14:58


问一问

+微信
分享该文章
