市场疯传燃油附加费将涨5倍?
发布时间:2026-3-31 18:49阅读:96
21世纪经济报道记者高江虹
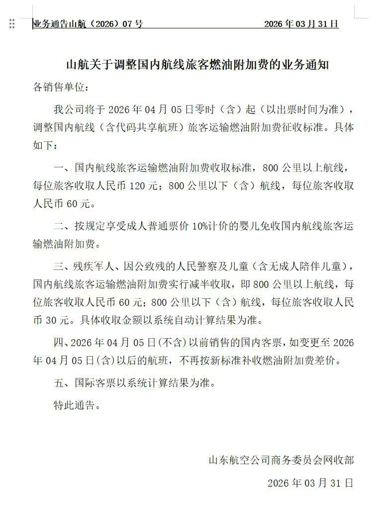
从4月5日零时起,国内航线燃油附加费将从目前的10元、20元涨至60元、120元?这是目前航空市场疯传的最新资讯,消息来源于山东航空一则通知。
按照上述通知,国内航线旅客运输燃油附加费的收费标准,是800公里以上航线每位收取120元,而800公里以下是每位60元。残疾军人、因公致残民警和儿童则减半收取。这一收费标准比目前执行的燃油附加费高了不少。目前燃油附加费是800公里以上20元,800公里以下是10元。
不过,目前关于燃油附加费的收取标准还没有确切的出处,市场方面曾经传过多个版本,有的是翻倍涨,即上涨至20元、40元。这次涨幅达到5倍实在超出市场预期。
有市场人士解释称,燃油附加费涨幅这么大,是因为航空煤油出厂结算价格已经涨了近一倍,从5622元/吨调整至9802元/吨,上调4180元/吨。
截至记者发稿时,又传来消息:更新的4月燃油附加费标准由于局方撤销现已作废,4月燃油标准另行通知。
温馨提示:投资有风险,选择需谨慎。
-
养虾理财用的金融Skill是什么?国泰海通灵犀Skills实测,新手也能装
2026-05-09 13:41
-
豆包开启付费!AI行业迎来拐点,普通投资者该怎么布局?
2026-05-09 13:41
-
2026国金证券新人开户能够享受哪些福利?(含6888元品质礼包)
2026-05-09 13:41



+微信
分享该文章
