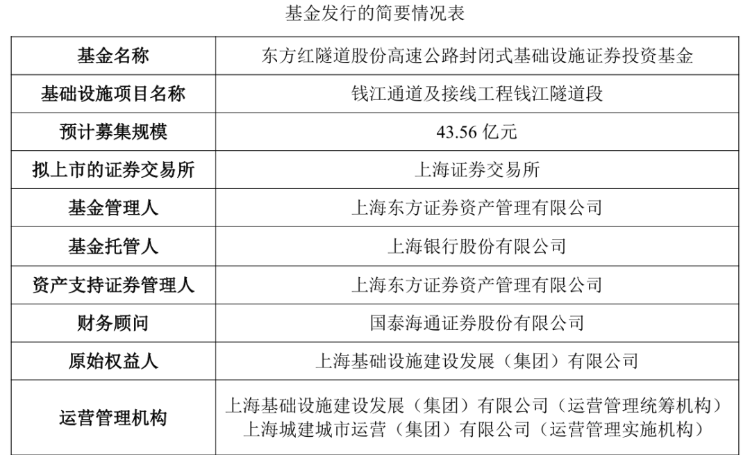
REITs打新日历:钱江隧道项目 ⌈隧道REIT⌋ 本周三4月1日发售!(附认购操作指南)
发布时间:2026-3-30 14:06阅读:653
截至本周五,下周3月30日至4月3日共有一只REITs基金可以申购。想要参与REITs打新的朋友,可千万定好闹钟哦~

(数据来源:东方财富网)
一起来看看即将上市REITs对应基础设施的介绍和业务情况吧⬇️
隧道REIT
发售日期:4 月 1 日
- 基础设施概况:
- 本基金拟初始投资的项目为钱江通道及接线工程钱江隧道段,路线全长 4,450m,起点位于海宁周王庙镇,接北岸接线盐官西枢纽,在盐官上游2.5km处以过江隧道穿越钱塘江,终点与南岸接线相接。钱江通道及接线工程钱江隧道段是《国家公路网规划》(2022版)中12条都市圈环线之一的“杭州都市圈环线(G9903)”的关键越江节点,是《长江三角洲地区交通运输更高质量一体化发展规划》中江苏苏州—浙江台州高速的重要组成部分。

- 钱江通道的收入来源主要为通行费,往来钱江隧道的车辆主要为社会车辆,收入为市场化运营产生,不存在严重依赖于少数客户的情况,收入分散度高,并且不存在依赖第三方补贴等非经常性收入的情况,收入来源稳定可持续。整体上,钱江隧道项目的主要运营策略为保障项目安全、畅通运行,通过向途经车辆提供便捷、高效的出行服务以获取通行费收入。
- 业绩表现:
- 钱江隧道项目营业收入主要为车辆通行费收入。最近三年及一期钱江隧道营业收入分别为27,911.59万元、30,236.30万元、31,704.21 万元及28,433.79 万元,营业收入及占比构成情况如下:

- 钱江隧道项目近三年通行费收入稳步上升,收益情况良好。2023年全年钱江隧道通行费收入较2022年同比上升8.41%,2024年钱江隧道累计通行费收入同比2023年增长达到4.84%。受益于2025年7月4日苏台高速南浔至桐乡段及桐乡至德清联络线(二期)工程通车,钱江隧道2025年1-9月通行费收入同比增长22.64%,增长主要由第三季度贡献。

二、场内+场外认购全流程(以国金证券操作指南为例)
第一步:认购前必看3点,避免踩坑
1. 确认权限:
场内认购需开通「不动产基金(公募REITs)交易权限」,可通过国金佣金宝APP-【我的】-【我的业务】-【权限开通】-【开通不动产基金(公募REITs)权限】菜单操作,按提示完成风险测评和协议签署即可免费开通;场外认购无需单独开通REITs专项权限,但需持有国金证券场外基金账户。
2. 核对关键信息:
a. 认购期:公募REITs认购期一般不超过5个交易日,过期无法补购,可提前设置认购预约提醒,避免错过申购窗口;
b. 最低金额:多数产品100元起投,少数产品1000元起投,门槛极低,普通投资者可轻松参与;
c. 底层资产:优先选择仓储物流、数据中心、保障房、新能源等自己熟悉、现金流稳定的领域,避开陌生且行业竞争激烈的底层资产。
注意限制:融资融券信用账户、电话委托渠道均不支持REITs认购,务必使用本人普通证券股东账户操作。
第二步:明确认购渠道(场内为主,场外为辅)
REITs可通过场内(证券账户)或场外(基金账户)两种方式认购,国金证券用户优先选择场内渠道,后续上市交易更便捷,具体操作路径如下:
1. 场内认购(推荐!使用股东账户/场内基金账户)
操作路径:打开国金佣金宝APP→点击底部【交易】→选择【场内基金】→进入【认申赎交易】→点击【认购/网上现金认购】→搜索目标REITs代码/名称,按页面提示输入认购金额、完成认购操作即可。
2. 场外认购(使用场外基金账户,注意代销限制)
操作路径:打开国金佣金宝APP→点击底部【理财】→在搜索栏输入想认购的REITs产品名称/代码,进入产品详情页按提示完成认购即可。
⚠ 重要提醒:部分REITs产品国金证券可能不代销,若在理财页面搜索不到对应产品,则无法通过场外渠道认购,建议优先选择场内渠道参与;场外认购的REITs份额,后续若想上市交易,需先将基金份额转托管至场内才能卖出。
第三步:完成认购,等待上市
输入认购金额后,点击「确认认购」完成操作即可。
认购扣款后,1-2周左右产品会正式上市交易。其中,场内认购的份额上市后可直接在证券账户交易;场外认购的份额需办理转托管手续,将份额转到场内证券账户后,才能进行卖出交易。
三、REITs上市后交易攻略:3个关键规则记牢
公募REITs成立后不开放日常申赎,仅能通过场内证券账户进行买卖交易,交易规则与普通股票高度相似,重点记牢3个核心规则:
1. 交易入口:
打开国金佣金宝APP→点击底部【交易】→选择【买入/卖出】功能,搜索对应REITs代码(沪市REITs以508开头,深市以180开头),进入交易界面即可买卖,操作方式与普通股票买卖完全一致。
2. 交易规则:
a. 申报数量:买入申报需为100份的整数倍,卖出时账户余额不足100份的部分,需一次性全部卖出;
b. 涨跌幅限制:上市首日涨跌幅限制为±30%,非上市首日涨跌幅限制为±10%,整体波动幅度小于普通股票,风险相对更可控。
3. 收益兑现:
a. 分红收益:公募REITs每年强制分红比例不低于合并后基金年度可供分配金额的90%,默认现金分红,分红资金会自动到账你的证券账户,无需手动操作;
b. 价差收益:产品上市后,若市场价格高于你的认购成本价,可直接卖出赚取价差收益,卖出后资金当天可用、次日可取。
四、关键提醒:找客户经理调佣,省手续费更划算
虽然参与REITs的认购费不高,但后续若交易其他品种(股票、基金),高佣金会侵蚀长期收益。默认佣金通常较高,通过客户经理可以拿到优惠佣金,比较直接高效的方法就是关注公众号“叩富问财”,回复关键词“开户宝”,即可匹配国金证券专属客户经理,一对一谈个性化佣金,还能享各种操作全程指导(如REITs权限开通、转托管操作),后续投资REITs或其他产品,都能省下手续费,长期持有更划算。
最后提示:REITs虽稳,但仍有风险(如底层资产运营不佳、流动性不足),建议先从小金额试投,按“最低持有3年”的思路配置,避免短期频繁交易。跟着政策方向选对资产,用对开户渠道,才能让REITs的长期收益更大~
*本文不构成投资建议,市场有风险,投资需谨慎。
温馨提示:投资有风险,选择需谨慎。


问一问

+微信
分享该文章
