苯乙烯期货交割流程
发布时间:2026-1-19 14:37阅读:160
编辑:房俊
期货公司正式员工,期货业协会官网上可查询
1.苯乙烯交割主要条款
(1)苯乙烯期货合约适用期货转现货、滚动交割和一次性交割。
(2)苯乙烯期货合约的交割单位为5吨。
(3)苯乙烯标准仓单分为仓库标准仓单和厂库标准仓单。
(4)苯乙烯交割开具增值税专用发票。
2.交割方式及流程
苯乙烯交割包括进入交割月前的期货转现货交割(以下简称期转现)、滚动交割和交割月后的一次性交割三种方式。

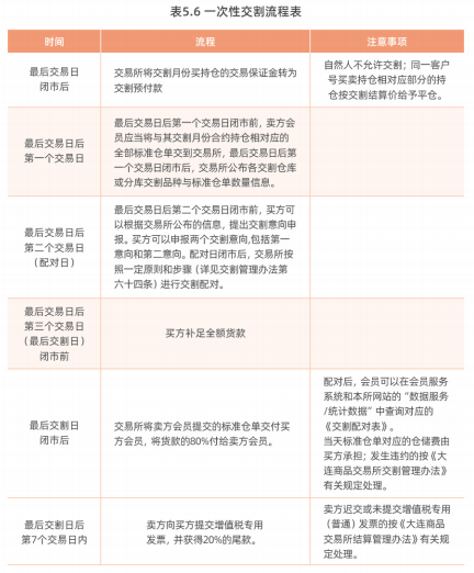
一次性交割指在合约最后交易日后,交易所组织所有未平仓合约持有者进行交割的交割方式。



3.交割地点
江苏华东等地为苯乙烯期货基准交割地,广东,福建等地为非基准交割地。各地升贴水设为0元/吨。
4.交割费用
苯乙烯交割手续费、取样及检验费、仓储费等费用由交易所另行规定并公布,无损耗费。
温馨提示:投资有风险,选择需谨慎。
苯乙烯期货怎么开户?苯乙烯期货开户流程
什么是苯乙烯期货,如何才能交易苯乙烯期货?
苯乙烯期货交割方式和流程?


问一问

+微信
分享该文章
