豆油期货交割相关流程
发布时间:2026-1-7 14:46阅读:169
编辑:房俊
期货公司正式员工,期货业协会官网上可查询
1.厂库、仓库交割仓单运转方式
大商所豆油标准仓单由指定交割仓库签发。根据签发仓库的不同性质,目前豆油标准仓单分为仓库标准仓单和厂库标准仓单。
(1)厂库仓单
注册仓单:卖方将购买豆油的款项等费用付给油厂,油厂向卖方出具《标准仓单注册申请表》,交易所核实后予以注册。
注销仓单:仓单持有者到交易所办理仓单注销手续,确定提货油厂,领取《提货通知单》;货主在《提货通知单》开具4日内(含当日)到厂库提货,厂库按照规定组织出库。
具体内容详见《大连商品交易所豆粕、豆油、棕桐油、焦炭、焦煤、铁矿石、鸡蛋标准仓单管理办法》。
(2)仓库仓单
交割预报:卖方发货前必须向交易所提交《交割预报表》,由交易所统一安排定点仓库交割,交易所在交割预报批准当日收取30元/吨的交割预报定金,在预报批准后的四十天内,按实际到货量返还交割预报定金。
入库检验:货到后由仓库进行初检,合格的货物由仓库填写有关检验报告报交易所。
注册仓单:交易所或交易所委托质检机构对指定交割仓库检验合格的货物进行核查,确认无误后,允许交割仓库向会员或者客户开具《标准仓单注册申请表》。会员或客户与仓库结清有关费用后,向仓库领取《标准仓单注册申请表》后到交易所办理标准仓单注册手续。
注销仓单:卖方到交易所办理标准仓单退出流转手续,结清有关费用后,可提取货物出库。
(3)厂库、仓库仓单流程

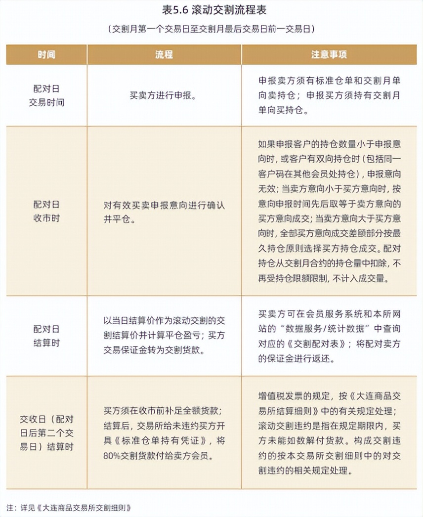
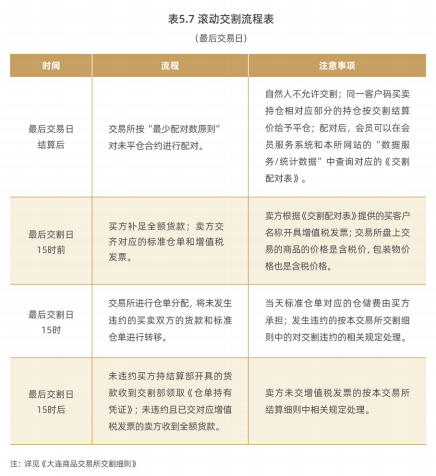
2.豆油期货交割方式
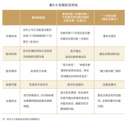
(1)豆油的交割方式有:期货转现货、滚动交割、一次性交割。
(2)豆油交割流程



3. 一次性交割
(1)定义
在合约最后交易日后,所有未平仓合约的持有者须以交割履约,同一客户号买卖持仓相对应部分的持仓视为自动平仓,不予办理交割,平仓价按交割结算价计算。
(2)交割流程

(3)注意事项
①交易所上市品种均可采用一次性交割。
②交割结算价是期货合约自交割月第一个交易日起至最后交易日所有成交价格的加权平均价。
③交割增值税专用( 普通)发票由交割的卖方客户向相对应的买方客户开具,客户开具的增值税专用(普通)发票由双方会员转交领取并协助核实。
④会员迟交或未提交增值税专用(普通)发票的,按《大连商品交易所结算细则》有关规定处理。
4.交割形式的比较

3.豆油期货交割费用
豆油交割手续费、取样及检验费、仓储及损耗费(包括储存费、保管损耗)等费用由交易所另行规定并公布。
4.其他相关注意事项
(1)个人客户不允许交割,交易所将对个人客户交割月份的持仓在进入交割月份第一个交易日起进行强行平仓。
(2)最后交易日闭市后,同一客户交易编码的交割月份双向持仓对应部分对冲,不予办理交割。
温馨提示:投资有风险,选择需谨慎。


问一问

+微信
分享该文章
